This page covers the benefits and basic usage of Starlark configurations, Bazel's API for customizing how your project builds. It includes how to define build settings and provides examples.
This makes it possible to:
- define custom flags for your project, obsoleting the need for
--define - write
transitions to configure deps in
different configurations than their parents
(such as
--compilation_mode=optor--cpu=arm) - bake better defaults into rules (such as automatically build
//my:android_appwith a specified SDK)
and more, all completely from .bzl files (no Bazel release required). See the
bazelbuild/examples repo for
examples.
User-defined build settings
A build setting is a single piece of
configuration
information. Think of a configuration as a key/value map. Setting --cpu=ppc
and --copt="-DFoo" produces a configuration that looks like
{cpu: ppc, copt: "-DFoo"}. Each entry is a build setting.
Traditional flags like cpu and copt are native settings —
their keys are defined and their values are set inside native bazel java code.
Bazel users can only read and write them via the command line
and other APIs maintained natively. Changing native flags, and the APIs
that expose them, requires a bazel release. User-defined build
settings are defined in .bzl files (and thus, don't need a bazel release to
register changes). They also can be set via the command line
(if they're designated as flags, see more below), but can also be
set via user-defined transitions.
Defining build settings
The build_setting rule() parameter
Build settings are rules like any other rule and are differentiated using the
Starlark rule() function's build_setting
attribute.
# example/buildsettings/build_settings.bzl
string_flag = rule(
implementation = _impl,
build_setting = config.string(flag = True)
)
The build_setting attribute takes a function that designates the type of the
build setting. The type is limited to a set of basic Starlark types like
bool and string. See the config module
documentation for details. More complicated typing can be
done in the rule's implementation function. More on this below.
The config module's functions takes an optional boolean parameter, flag,
which is set to false by default. if flag is set to true, the build setting
can be set on the command line by users as well as internally by rule writers
via default values and transitions.
Not all settings should be settable by users. For example, if you as a rule
writer have some debug mode that you'd like to turn on inside test rules,
you don't want to give users the ability to indiscriminately turn on that
feature inside other non-test rules.
Using ctx.build_setting_value
Like all rules, build setting rules have implementation functions.
The basic Starlark-type value of the build settings can be accessed via the
ctx.build_setting_value method. This method is only available to
ctx objects of build setting rules. These implementation
methods can directly forward the build settings value or do additional work on
it, like type checking or more complex struct creation. Here's how you would
implement an enum-typed build setting:
# example/buildsettings/build_settings.bzl
TemperatureProvider = provider(fields = ['type'])
temperatures = ["HOT", "LUKEWARM", "ICED"]
def _impl(ctx):
raw_temperature = ctx.build_setting_value
if raw_temperature not in temperatures:
fail(str(ctx.label) + " build setting allowed to take values {"
+ ", ".join(temperatures) + "} but was set to unallowed value "
+ raw_temperature)
return TemperatureProvider(type = raw_temperature)
temperature = rule(
implementation = _impl,
build_setting = config.string(flag = True)
)
Defining multi-set string flags
String settings have an additional allow_multiple parameter which allows the
flag to be set multiple times on the command line or in bazelrcs. Their default
value is still set with a string-typed attribute:
# example/buildsettings/build_settings.bzl
allow_multiple_flag = rule(
implementation = _impl,
build_setting = config.string(flag = True, allow_multiple = True)
)
# example/BUILD
load("//example/buildsettings:build_settings.bzl", "allow_multiple_flag")
allow_multiple_flag(
name = "roasts",
build_setting_default = "medium"
)
Each setting of the flag is treated as a single value:
$ bazel build //my/target --//example:roasts=blonde \
--//example:roasts=medium,dark
The above is parsed to {"//example:roasts": ["blonde", "medium,dark"]} and
ctx.build_setting_value returns the list ["blonde", "medium,dark"].
Instantiating build settings
Rules defined with the build_setting parameter have an implicit mandatory
build_setting_default attribute. This attribute takes on the same type as
declared by the build_setting param.
# example/buildsettings/build_settings.bzl
FlavorProvider = provider(fields = ['type'])
def _impl(ctx):
return FlavorProvider(type = ctx.build_setting_value)
flavor = rule(
implementation = _impl,
build_setting = config.string(flag = True)
)
# example/BUILD
load("//example/buildsettings:build_settings.bzl", "flavor")
flavor(
name = "favorite_flavor",
build_setting_default = "APPLE"
)
Scope
Build settings are by default only applied to the target configuration, and won't be applied to the exec
configuration. To have the build setting applied to both the target and exec
configurations set the scope attribute to "universal".
# example/BUILD
load("@bazel_skylib//rules:common_settings.bzl", "bool_flag")
bool_flag(
name = "use_this_for_compiler_and_sources",
scope = "universal"
)
Predefined settings
The Skylib library includes a set of predefined settings you can instantiate without having to write custom Starlark.
For example, to define a setting that accepts a limited set of string values:
# example/BUILD
load("@bazel_skylib//rules:common_settings.bzl", "string_flag")
string_flag(
name = "myflag",
values = ["a", "b", "c"],
build_setting_default = "a",
)
For a complete list, see Common build setting rules.
Using build settings
Depending on build settings
If a target would like to read a piece of configuration information, it can directly depend on the build setting via a regular attribute dependency.
# example/rules.bzl
load("//example/buildsettings:build_settings.bzl", "FlavorProvider")
def _rule_impl(ctx):
if ctx.attr.flavor[FlavorProvider].type == "ORANGE":
...
drink_rule = rule(
implementation = _rule_impl,
attrs = {
"flavor": attr.label()
}
)
# example/BUILD
load("//example:rules.bzl", "drink_rule")
load("//example/buildsettings:build_settings.bzl", "flavor")
flavor(
name = "favorite_flavor",
build_setting_default = "APPLE"
)
drink_rule(
name = "my_drink",
flavor = ":favorite_flavor",
)
Languages may wish to create a canonical set of build settings which all rules
for that language depend on. Though the native concept of fragments no longer
exists as a hardcoded object in Starlark configuration world, one way to
translate this concept would be to use sets of common implicit attributes. For
example:
# kotlin/rules.bzl
_KOTLIN_CONFIG = {
"_compiler": attr.label(default = "//kotlin/config:compiler-flag"),
"_mode": attr.label(default = "//kotlin/config:mode-flag"),
...
}
...
kotlin_library = rule(
implementation = _rule_impl,
attrs = dicts.add({
"library-attr": attr.string()
}, _KOTLIN_CONFIG)
)
kotlin_binary = rule(
implementation = _binary_impl,
attrs = dicts.add({
"binary-attr": attr.label()
}, _KOTLIN_CONFIG)
Using build settings on the command line
Similar to most native flags, you can use the command line to set build settings
that are marked as flags. The build
setting's name is its full target path using name=value syntax:
$ bazel build //my/target --//example:string_flag=some-value # allowed
$ bazel build //my/target --//example:string_flag some-value # not allowed
Special boolean syntax is supported:
$ bazel build //my/target --//example:boolean_flag
$ bazel build //my/target --no//example:boolean_flag
Using build setting aliases
You can set an alias for your build setting target path to make it easier to read on the command line. Aliases function similarly to native flags and also make use of the double-dash option syntax.
Set an alias by adding --flag_alias=ALIAS_NAME=TARGET_PATH
to your .bazelrc . For example, to set an alias to coffee:
# .bazelrc
build --flag_alias=coffee=//experimental/user/starlark_configurations/basic_build_setting:coffee-temp
Best Practice: Setting an alias multiple times results in the most recent one taking precedence. Use unique alias names to avoid unintended parsing results.
To make use of the alias, type it in place of the build setting target path.
With the above example of coffee set in the user's .bazelrc:
$ bazel build //my/target --coffee=ICED
instead of
$ bazel build //my/target --//experimental/user/starlark_configurations/basic_build_setting:coffee-temp=ICED
Best Practice: While it possible to set aliases on the command line, leaving them
in a .bazelrc reduces command line clutter.
Label-typed build settings
Unlike other build settings, label-typed settings cannot be defined using the
build_setting rule parameter. Instead, bazel has two built-in rules:
label_flag and label_setting. These rules forward the providers of the
actual target to which the build setting is set. label_flag and
label_setting can be read/written by transitions and label_flag can be set
by the user like other build_setting rules can. Their only difference is they
can't customely defined.
Label-typed settings will eventually replace the functionality of late-bound
defaults. Late-bound default attributes are Label-typed attributes whose
final values can be affected by configuration. In Starlark, this will replace
the configuration_field
API.
# example/rules.bzl
MyProvider = provider(fields = ["my_field"])
def _dep_impl(ctx):
return MyProvider(my_field = "yeehaw")
dep_rule = rule(
implementation = _dep_impl
)
def _parent_impl(ctx):
if ctx.attr.my_field_provider[MyProvider].my_field == "cowabunga":
...
parent_rule = rule(
implementation = _parent_impl,
attrs = { "my_field_provider": attr.label() }
)
# example/BUILD
load("//example:rules.bzl", "dep_rule", "parent_rule")
dep_rule(name = "dep")
parent_rule(name = "parent", my_field_provider = ":my_field_provider")
label_flag(
name = "my_field_provider",
build_setting_default = ":dep"
)
Build settings and select()
Users can configure attributes on build settings by using
select(). Build setting targets can be passed to the flag_values attribute of
config_setting. The value to match to the configuration is passed as a
String then parsed to the type of the build setting for matching.
config_setting(
name = "my_config",
flag_values = {
"//example:favorite_flavor": "MANGO"
}
)
User-defined transitions
A configuration transition maps the transformation from one configured target to another within the build graph.
Defining
Transitions define configuration changes between rules. For example, a request like "compile my dependency for a different CPU than its parent" is handled by a transition.
Formally, a transition is a function from an input configuration to one or more
output configurations. Most transitions are 1:1 such as "override the input
configuration with --cpu=ppc". 1:2+ transitions can also exist but come
with special restrictions.
In Starlark, transitions are defined much like rules, with a defining
transition()
function
and an implementation function.
# example/transitions/transitions.bzl
def _impl(settings, attr):
_ignore = (settings, attr)
return {"//example:favorite_flavor" : "MINT"}
hot_chocolate_transition = transition(
implementation = _impl,
inputs = [],
outputs = ["//example:favorite_flavor"]
)
The transition() function takes in an implementation function, a set of
build settings to read(inputs), and a set of build settings to write
(outputs). The implementation function has two parameters, settings and
attr. settings is a dictionary {String:Object} of all settings declared
in the inputs parameter to transition().
attr is a dictionary of attributes and values of the rule to which the
transition is attached. When attached as an
outgoing edge transition, the values of these
attributes are all configured post-select() resolution. When attached as
an incoming edge transition, attr does not
include any attributes that use a selector to resolve their value. If an
incoming edge transition on --foo reads attribute bar and then also
selects on --foo to set attribute bar, then there's a chance for the
incoming edge transition to read the wrong value of bar in the transition.
The implementation function must return a dictionary (or list of
dictionaries, in the case of
transitions with multiple output configurations)
of new build settings values to apply. The returned dictionary keyset(s) must
contain exactly the set of build settings passed to the outputs
parameter of the transition function. This is true even if a build setting is
not actually changed over the course of the transition - its original value must
be explicitly passed through in the returned dictionary.
Defining 1:2+ transitions
Outgoing edge transition can map a single input configuration to two or more output configurations. This is useful for defining rules that bundle multi-architecture code.
1:2+ transitions are defined by returning a list of dictionaries in the transition implementation function.
# example/transitions/transitions.bzl
def _impl(settings, attr):
_ignore = (settings, attr)
return [
{"//example:favorite_flavor" : "LATTE"},
{"//example:favorite_flavor" : "MOCHA"},
]
coffee_transition = transition(
implementation = _impl,
inputs = [],
outputs = ["//example:favorite_flavor"]
)
They can also set custom keys that the rule implementation function can use to read individual dependencies:
# example/transitions/transitions.bzl
def _impl(settings, attr):
_ignore = (settings, attr)
return {
"Apple deps": {"//command_line_option:cpu": "ppc"},
"Linux deps": {"//command_line_option:cpu": "x86"},
}
multi_arch_transition = transition(
implementation = _impl,
inputs = [],
outputs = ["//command_line_option:cpu"]
)
Attaching transitions
Transitions can be attached in two places: incoming edges and outgoing edges. Effectively this means rules can transition their own configuration (incoming edge transition) and transition their dependencies' configurations (outgoing edge transition).
NOTE: There is currently no way to attach Starlark transitions to native rules. If you need to do this, contact bazel-discuss@googlegroups.com for help with figuring out workarounds.
Incoming edge transitions
Incoming edge transitions are activated by attaching a transition object
(created by transition()) to rule()'s cfg parameter:
# example/rules.bzl
load("example/transitions:transitions.bzl", "hot_chocolate_transition")
drink_rule = rule(
implementation = _impl,
cfg = hot_chocolate_transition,
...
Incoming edge transitions must be 1:1 transitions.
Outgoing edge transitions
Outgoing edge transitions are activated by attaching a transition object
(created by transition()) to an attribute's cfg parameter:
# example/rules.bzl
load("example/transitions:transitions.bzl", "coffee_transition")
drink_rule = rule(
implementation = _impl,
attrs = { "dep": attr.label(cfg = coffee_transition)}
...
Outgoing edge transitions can be 1:1 or 1:2+.
See Accessing attributes with transitions for how to read these keys.
Transitions on native options
Starlark transitions can also declare reads and writes on native build configuration options via a special prefix to the option name.
# example/transitions/transitions.bzl
def _impl(settings, attr):
_ignore = (settings, attr)
return {"//command_line_option:cpu": "k8"}
cpu_transition = transition(
implementation = _impl,
inputs = [],
outputs = ["//command_line_option:cpu"]
Unsupported native options
Bazel doesn't support transitioning on --define with
"//command_line_option:define". Instead, use a custom
build setting. In general, new usages of
--define are discouraged in favor of build settings.
Bazel doesn't support transitioning on --config. This is because --config is
an "expansion" flag that expands to other flags.
Crucially, --config may include flags that don't affect build configuration,
such as
--spawn_strategy
. Bazel, by design, can't bind such flags to individual targets. This means
there's no coherent way to apply them in transitions.
As a workaround, you can explicitly itemize the flags that are part of
the configuration in your transition. This requires maintaining the --config's
expansion in two places, which is a known UI blemish.
Transitions on allow multiple build settings
When setting build settings that allow multiple values, the value of the setting must be set with a list.
# example/buildsettings/build_settings.bzl
string_flag = rule(
implementation = _impl,
build_setting = config.string(flag = True, allow_multiple = True)
)
# example/BUILD
load("//example/buildsettings:build_settings.bzl", "string_flag")
string_flag(name = "roasts", build_setting_default = "medium")
# example/transitions/rules.bzl
def _transition_impl(settings, attr):
# Using a value of just "dark" here will throw an error
return {"//example:roasts" : ["dark"]},
coffee_transition = transition(
implementation = _transition_impl,
inputs = [],
outputs = ["//example:roasts"]
)
No-op transitions
If a transition returns {}, [], or None, this is shorthand for keeping all
settings at their original values. This can be more convenient than explicitly
setting each output to itself.
# example/transitions/transitions.bzl
def _impl(settings, attr):
_ignore = (attr)
if settings["//example:already_chosen"] is True:
return {}
return {
"//example:favorite_flavor": "dark chocolate",
"//example:include_marshmallows": "yes",
"//example:desired_temperature": "38C",
}
hot_chocolate_transition = transition(
implementation = _impl,
inputs = ["//example:already_chosen"],
outputs = [
"//example:favorite_flavor",
"//example:include_marshmallows",
"//example:desired_temperature",
]
)
Accessing attributes with transitions
When attaching a transition to an outgoing edge
(regardless of whether the transition is a 1:1 or 1:2+ transition), ctx.attr is forced to be a list
if it isn't already. The order of elements in this list is unspecified.
# example/transitions/rules.bzl
def _transition_impl(settings, attr):
return {"//example:favorite_flavor" : "LATTE"},
coffee_transition = transition(
implementation = _transition_impl,
inputs = [],
outputs = ["//example:favorite_flavor"]
)
def _rule_impl(ctx):
# Note: List access even though "dep" is not declared as list
transitioned_dep = ctx.attr.dep[0]
# Note: Access doesn't change, other_deps was already a list
for other_dep in ctx.attr.other_deps:
# ...
coffee_rule = rule(
implementation = _rule_impl,
attrs = {
"dep": attr.label(cfg = coffee_transition)
"other_deps": attr.label_list(cfg = coffee_transition)
})
If the transition is 1:2+ and sets custom keys, ctx.split_attr can be used
to read individual deps for each key:
# example/transitions/rules.bzl
def _impl(settings, attr):
_ignore = (settings, attr)
return {
"Apple deps": {"//command_line_option:cpu": "ppc"},
"Linux deps": {"//command_line_option:cpu": "x86"},
}
multi_arch_transition = transition(
implementation = _impl,
inputs = [],
outputs = ["//command_line_option:cpu"]
)
def _rule_impl(ctx):
apple_dep = ctx.split_attr.dep["Apple deps"]
linux_dep = ctx.split_attr.dep["Linux deps"]
# ctx.attr has a list of all deps for all keys. Order is not guaranteed.
all_deps = ctx.attr.dep
multi_arch_rule = rule(
implementation = _rule_impl,
attrs = {
"dep": attr.label(cfg = multi_arch_transition)
})
See complete example here.
Integration with platforms and toolchains
Many native flags today, like --cpu and --crosstool_top are related to
toolchain resolution. In the future, explicit transitions on these types of
flags will likely be replaced by transitioning on the
target platform.
Memory and performance considerations
Adding transitions, and therefore new configurations, to your build comes at a cost: larger build graphs, less comprehensible build graphs, and slower builds. It's worth considering these costs when considering using transitions in your build rules. Below is an example of how a transition might create exponential growth of your build graph.
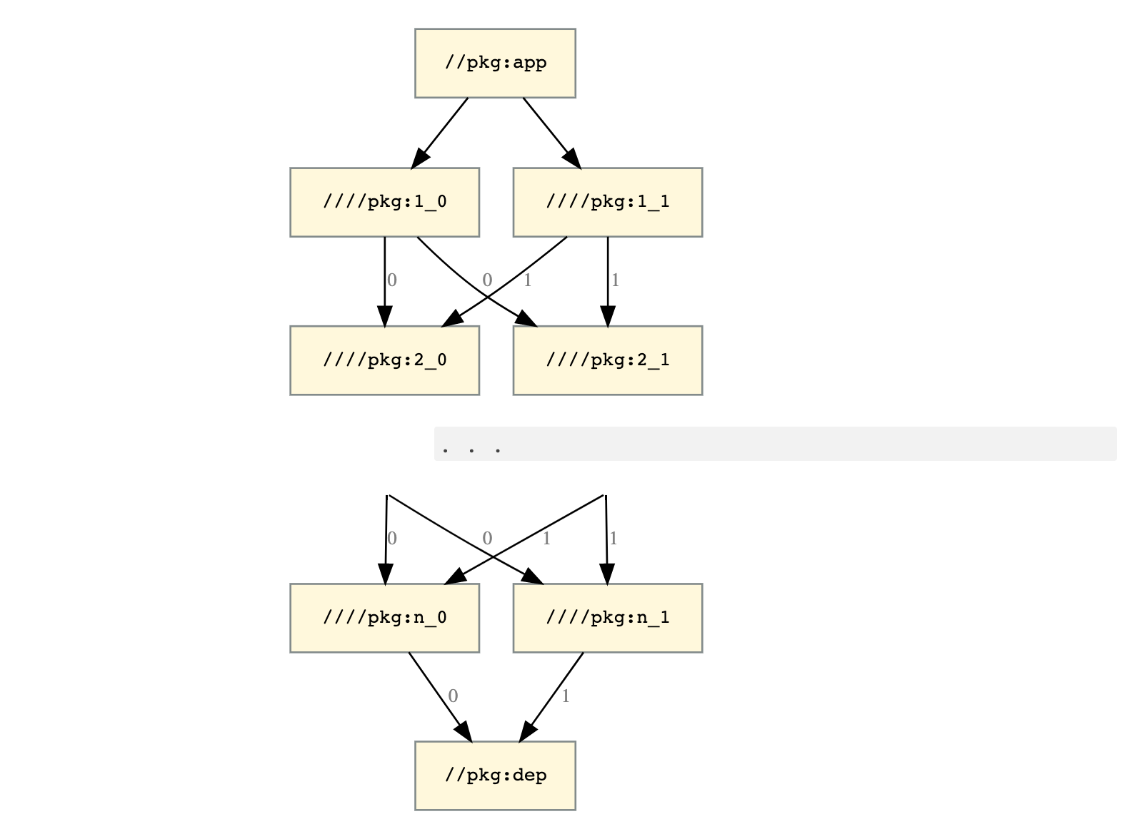
Badly behaved builds: a case study

Figure 1. Scalability graph showing a top level target and its dependencies.
This graph shows a top level target, //pkg:app, which depends on two targets, a
//pkg:1_0 and //pkg:1_1. Both these targets depend on two targets, //pkg:2_0 and
//pkg:2_1. Both these targets depend on two targets, //pkg:3_0 and //pkg:3_1.
This continues on until //pkg:n_0 and //pkg:n_1, which both depend on a single
target, //pkg:dep.
Building //pkg:app requires \(2n+2\) targets:
//pkg:app//pkg:dep//pkg:i_0and//pkg:i_1for \(i\) in \([1..n]\)
Imagine you implement a flag
--//foo:owner=<STRING> and //pkg:i_b applies
depConfig = myConfig + depConfig.owner="$(myConfig.owner)$(b)"
In other words, //pkg:i_b appends b to the old value of --owner for all
its deps.
This produces the following configured targets:
//pkg:app //foo:owner=""
//pkg:1_0 //foo:owner=""
//pkg:1_1 //foo:owner=""
//pkg:2_0 (via //pkg:1_0) //foo:owner="0"
//pkg:2_0 (via //pkg:1_1) //foo:owner="1"
//pkg:2_1 (via //pkg:1_0) //foo:owner="0"
//pkg:2_1 (via //pkg:1_1) //foo:owner="1"
//pkg:3_0 (via //pkg:1_0 → //pkg:2_0) //foo:owner="00"
//pkg:3_0 (via //pkg:1_0 → //pkg:2_1) //foo:owner="01"
//pkg:3_0 (via //pkg:1_1 → //pkg:2_0) //foo:owner="10"
//pkg:3_0 (via //pkg:1_1 → //pkg:2_1) //foo:owner="11"
...
//pkg:dep produces \(2^n\) configured targets: config.owner=
"\(b_0b_1...b_n\)" for all \(b_i\) in \(\{0,1\}\).
This makes the build graph exponentially larger than the target graph, with corresponding memory and performance consequences.
TODO: Add strategies for measurement and mitigation of these issues.
Further reading
For more details on modifying build configurations, see:
- Starlark Build Configuration
- Full set of end to end examples