Bazel 的并行评估和增量模型。
数据模型
数据模型包含以下项:
SkyValue。也称为节点。SkyValues是不可变的对象,其中包含在构建过程中构建的所有数据以及构建的输入。例如:输入文件、输出文件、目标和配置的目标。SkyKey。用于引用SkyValue的简短不可变名称,例如FILECONTENTS:/tmp/foo或PACKAGE://foo。SkyFunction。根据节点的键和依赖节点构建节点。- 节点图。一种数据结构,包含节点之间的依赖关系。
Skyframe。Bazel 所基于的增量评估框架的代号。
评估
通过评估表示构建请求的节点来完成构建。
首先,Bazel 会找到与顶级 SkyKey 的键对应的 SkyFunction。然后,该函数会请求评估它需要评估顶级节点的节点,这反过来会导致其他 SkyFunction 调用,直到到达叶节点。叶节点通常是表示文件系统中的输入文件的节点。最后,Bazel 会得到顶级 SkyValue 的值、一些副作用(例如文件系统中的输出文件)以及构建中涉及的节点之间的依赖关系的有向无环图。
如果 SkyFunction 无法提前知道完成其工作所需的所有节点,则可以分多次请求 SkyKeys。一个简单的示例是评估一个输入文件节点,该节点原来是一个符号链接:该函数尝试读取该文件,意识到它是一个符号链接,因此会提取表示符号链接目标的的文件系统节点。但该节点本身也可能是一个符号链接,在这种情况下,原始函数也需要提取其目标。
这些函数在代码中由接口 SkyFunction 表示,而
接口 SkyFunction.Environment 则表示提供给这些函数的服务。这些是函数可以执行的操作:
- 通过调用
env.getValue请求评估另一个节点。如果该节点可用,则返回其值;否则,返回null,并且该函数本身应返回null。在后一种情况下,系统会评估依赖节点,然后再次调用原始节点构建器,但这次相同的env.getValue调用将返回非null值。 - 通过调用
env.getValues()请求评估多个其他节点。 这基本上是相同的,只不过依赖节点是并行评估的。 - 在调用期间进行计算
- 具有副作用,例如将文件写入文件系统。需要注意避免两个不同的函数相互干扰。一般来说,写入副作用(数据从 Bazel 向外流动)是可以的,读取副作用(数据在没有注册依赖项的情况下流入 Bazel)是不可以的,因为它们是未注册的依赖项,因此可能会导致增量构建不正确。
行为良好的 SkyFunction 实现会避免以任何其他方式访问数据,而不是请求依赖项(例如直接读取文件系统),因为这会导致 Bazel 不会注册对所读取文件的依赖项,从而导致增量构建不正确。
一旦函数有足够的数据来完成其工作,就应返回一个非 null 值,以表明已完成。
这种评估策略具有许多优势:
- 密封性。如果函数仅通过依赖于其他节点来请求输入数据,则 Bazel 可以保证,如果输入状态相同,则返回的数据也相同。如果所有 Sky 函数都是确定性的,这意味着整个构建也将是确定性的。
- 正确且完美的增量。如果记录了所有函数的所有输入数据,则当输入数据发生变化时,Bazel 只能使需要失效的确切节点集失效。
- 并行性。由于函数只能通过请求依赖项来相互交互,因此不相互依赖的函数可以并行运行,并且 Bazel 可以保证结果与按顺序运行的结果相同。
增量
由于函数只能通过依赖于其他节点来访问输入数据,因此 Bazel 可以构建从输入文件到输出文件的完整数据传输图,并使用此信息仅重建实际需要重建的节点:更改的输入文件集的反向传递闭包。
具体来说,存在两种可能的增量策略:自下而上的策略和自上而下的策略。哪种策略最佳取决于依赖关系图的外观。
在自下而上的失效期间,在构建图并知道更改的输入集后,所有传递依赖于更改文件的节点都会失效。如果将再次构建相同的顶级节点,这是最佳选择。请注意,自下而上的失效需要在之前构建的所有输入文件上运行
stat(),以确定它们是否已更改。可以使用inotify或类似机制来了解更改的文件,从而改进这一点。在自上而下的失效期间,系统会检查顶级节点的传递闭包,并且仅保留传递闭包干净的节点。 如果节点图很大,但下一个构建只需要其中的一小部分,则此方法更好:自下而上的失效会使第一个构建的较大图失效,而自上而下的失效只会遍历第二个构建的小图。
Bazel 仅执行自下而上的失效。
为了获得进一步的增量,Bazel 使用了 更改剪枝:如果某个节点 失效,但在重建时发现其新值与其旧值相同 ,则由于此节点中的更改而失效的节点 将 "复活"。
例如,如果您更改 C++ 文件中的注释,则由此生成的 .o 文件将相同,因此无需再次调用链接器。
增量链接 / 编译
此模型的主要限制是,节点的失效是一个全有或全无的问题:当依赖项发生变化时,依赖节点始终是从头开始重建的,即使存在更好的算法可以根据更改来更改节点的旧值也是如此。以下是一些有用的示例:
- 增量链接
- 当 JAR 文件中的单个类文件发生变化时,可以就地修改 JAR 文件,而不是再次从头开始构建。
Bazel 没有以原则性的方式支持这些功能的原因有两方面:
- 性能提升有限。
- 难以验证突变的结果是否与干净重建的结果相同,并且 Google 非常重视按位可重复的构建。
到目前为止,通过分解开销高昂的构建步骤并以这种方式实现部分重新评估,可以获得足够好的性能。例如,在 Android 应用中,您可以将所有类拆分为多个组,并分别对它们进行 dex 处理。这样,如果组中的类未更改,则无需重新进行 dex 处理。
映射到 Bazel 概念
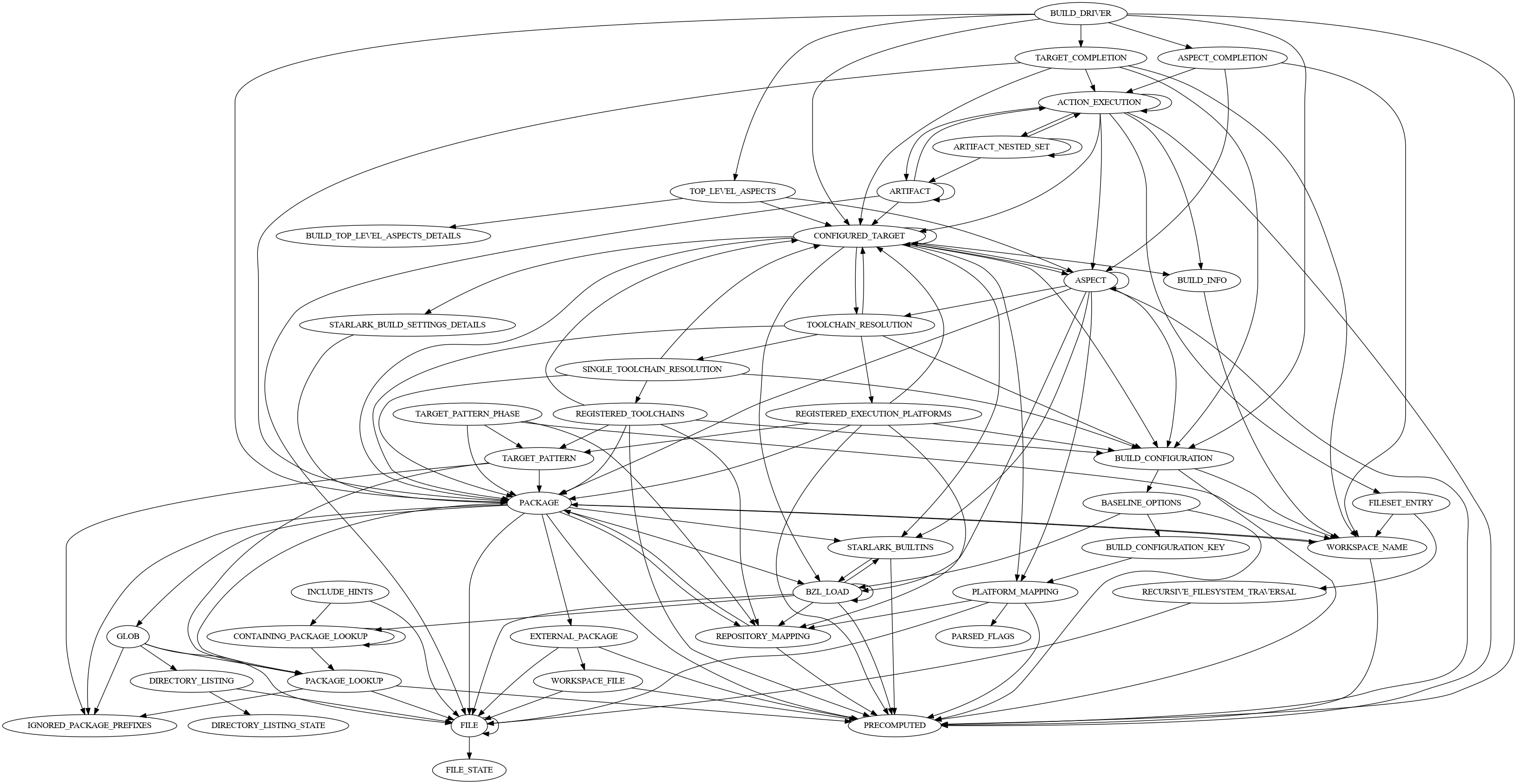
以下是 Bazel 用于执行构建的关键 SkyFunction 和 SkyValue 实现的概要总结:
- FileStateValue 。
lstat()的结果。对于现有文件,该函数还会计算其他信息,以便检测对文件的更改。这是 Skyframe 图中的最低级别节点,没有依赖项。 - FileValue 。供任何关心文件的实际内容或解析路径的内容使用。依赖于相应的
FileStateValue和 需要解析的任何符号链接(例如,a/b的FileValue需要a的解析路径和a/b的解析路径)。FileValue和FileStateValue之间的区别非常重要,因为 后者可用于实际不需要文件内容的情况。例如,在评估文件系统 glob(例如srcs=glob(["*/*.java"]))时,文件内容无关紧要。 - DirectoryListingStateValue 。
readdir()的结果。与FileStateValue一样,这是最低级别的节点,没有依赖项。 - DirectoryListingValue 。供任何关心目录条目的内容使用。依赖于相应的
DirectoryListingStateValue以及目录的关联FileValue。 - PackageValue 。表示 BUILD 文件的解析版本。依赖于关联
BUILD文件的FileValue,并且还传递依赖于用于解析软件包中的 glob 的任何DirectoryListingValue(在内部表示BUILD文件内容的数据结构)。 - ConfiguredTargetValue 。表示配置的目标,它是对目标进行分析期间生成的一组操作以及提供给依赖配置目标的信息的元组。依赖于相应目标所在的
PackageValue、直接依赖项的ConfiguredTargetValues以及表示构建配置的特殊节点。 - ArtifactValue 。表示构建中的文件,无论是源工件还是输出工件。工件几乎等同于文件,用于在实际执行构建步骤期间引用文件。源文件依赖于关联节点的
FileValue,而输出工件依赖于生成工件的任何操作的ActionExecutionValue。 - ActionExecutionValue 。表示操作的执行。依赖于其输入文件的
ArtifactValues。它执行的操作包含在其 SkyKey 中,这与 SkyKey 应较小的概念相反。请注意,如果执行阶段未运行,则不会使用ActionExecutionValue和ArtifactValue。
为了便于理解,此图显示了 Bazel 本身构建后 SkyFunction 实现之间的关系:
