Model evaluasi paralel dan inkrementalitas Bazel.
Model data
Model data terdiri dari item berikut:
SkyValue. Juga disebut node.SkyValuesadalah objek yang tidak dapat diubah yang berisi semua data yang dibuat selama proses build dan input build. Contohnya adalah: file input, file output, target, dan target yang dikonfigurasi.SkyKey. Nama singkat yang tidak dapat diubah untuk mereferensikanSkyValue, misalnya,FILECONTENTS:/tmp/fooatauPACKAGE://foo.SkyFunction. Membuat node berdasarkan kunci dan node dependennya.- Grafik node. Struktur data yang berisi hubungan dependensi antar-node.
Skyframe. Nama kode untuk framework evaluasi inkremental yang menjadi dasar Bazel.
Evaluasi
Build dicapai dengan mengevaluasi node yang mewakili permintaan build.
Pertama, Bazel menemukan SkyFunction yang sesuai dengan kunci SkyKey tingkat atas. Fungsi ini kemudian meminta evaluasi node yang diperlukan untuk mengevaluasi node tingkat atas, yang pada gilirannya menghasilkan panggilan SkyFunction lainnya, hingga node daun tercapai. Node daun biasanya adalah node yang mewakili file input dalam sistem file. Terakhir, Bazel akan mendapatkan nilai SkyValue tingkat atas, beberapa efek samping (seperti file output dalam sistem file), dan grafik asiklik terarah dari dependensi antara node yang terlibat dalam build.
SkyFunction dapat meminta SkyKeys dalam beberapa tahap jika tidak dapat mengetahui semua node yang diperlukan untuk melakukan tugasnya. Contoh sederhananya adalah mengevaluasi node file input yang ternyata merupakan symlink: fungsi mencoba membaca file, menyadari bahwa file tersebut adalah symlink, dan dengan demikian mengambil node sistem file yang mewakili target symlink. Namun, symlink itu sendiri dapat berupa symlink, sehingga fungsi asli juga perlu mengambil targetnya.
Fungsi diwakili dalam kode oleh antarmuka SkyFunction dan
layanan yang diberikan kepadanya oleh antarmuka yang disebut SkyFunction.Environment. Berikut adalah hal-hal yang dapat dilakukan fungsi:
- Meminta evaluasi node lain dengan memanggil
env.getValue. Jika node tersedia, nilainya akan ditampilkan. Jika tidak,nullakan ditampilkan dan fungsi itu sendiri diharapkan menampilkannull. Dalam kasus terakhir, node dependen dievaluasi, lalu builder node asli dipanggil lagi, tetapi kali ini panggilanenv.getValueyang sama akan menampilkan nilai non-null. - Meminta evaluasi beberapa node lain dengan memanggil
env.getValues(). Pada dasarnya, hal ini sama, kecuali bahwa node dependen dievaluasi secara paralel. - Melakukan komputasi selama pemanggilan
- Memiliki efek samping, misalnya, menulis file ke sistem file. Perlu diperhatikan bahwa dua fungsi yang berbeda harus menghindari saling mengganggu. Secara umum, efek samping penulisan (tempat data mengalir keluar dari Bazel) tidak masalah, efek samping pembacaan (tempat data mengalir ke dalam Bazel tanpa dependensi terdaftar) tidak masalah, karena merupakan dependensi yang tidak terdaftar dan dengan demikian, dapat menyebabkan build inkremental yang salah.
Implementasi SkyFunction yang berperilaku baik menghindari akses data dengan cara lain selain meminta dependensi (seperti dengan membaca sistem file secara langsung), karena hal tersebut akan menyebabkan Bazel tidak mendaftarkan dependensi data pada file yang dibaca, sehingga menghasilkan build inkremental yang salah.
Setelah memiliki cukup data untuk melakukan tugasnya, fungsi harus menampilkan nilai non-null yang menunjukkan penyelesaian.
Strategi evaluasi ini memiliki sejumlah manfaat:
- Hermetisitas. Jika fungsi hanya meminta data input dengan bergantung pada node lain, Bazel dapat menjamin bahwa jika status inputnya sama, data yang sama akan ditampilkan. Jika semua fungsi sky bersifat deterministik, artinya seluruh build juga akan bersifat deterministik.
- Inkrementalitas yang benar dan sempurna. Jika semua data input dari semua fungsi direkam, Bazel hanya dapat membatalkan validasi kumpulan node yang tepat yang perlu dibatalkan validasinya saat data input berubah.
- Paralelisme. Karena fungsi hanya dapat berinteraksi satu sama lain dengan meminta dependensi, fungsi yang tidak bergantung satu sama lain dapat dijalankan secara paralel dan Bazel dapat menjamin bahwa hasilnya sama seperti jika dijalankan secara berurutan.
Inkrementalitas
Karena fungsi hanya dapat mengakses data input dengan bergantung pada node lain, Bazel dapat membuat grafik aliran data lengkap dari file input ke file output, dan menggunakan informasi ini untuk hanya membangun kembali node yang benar-benar perlu dibangun kembali: penutupan transitif terbalik dari kumpulan file input yang diubah.
Secara khusus, ada dua kemungkinan strategi inkrementalitas: strategi bottom-up dan strategi top-down. Strategi mana yang optimal bergantung pada tampilan grafik dependensi.
Selama pembatalan validasi bottom-up, setelah grafik dibuat dan kumpulan input yang diubah diketahui, semua node yang bergantung secara transitif pada file yang diubah akan dibatalkan validasinya. Hal ini optimal jika node tingkat atas yang sama akan dibangun lagi. Perhatikan bahwa pembatalan validasi bottom-up memerlukan menjalankan
stat()pada semua file input dari build sebelumnya untuk menentukan apakah file tersebut diubah. Hal ini dapat ditingkatkan dengan menggunakaninotifyatau mekanisme serupa untuk mempelajari file yang diubah.Selama pembatalan validasi top-down, penutupan transitif node tingkat atas akan diperiksa dan hanya node yang penutupan transitifnya bersih yang akan dipertahankan. Hal ini lebih baik jika grafik node besar, tetapi build berikutnya hanya memerlukan subset kecil: pembatalan validasi bottom-up akan membatalkan validasi grafik yang lebih besar dari build pertama, tidak seperti pembatalan validasi top-down, yang hanya menelusuri grafik kecil dari build kedua.
Bazel hanya melakukan pembatalan validasi bottom-up.
Untuk mendapatkan inkrementalitas lebih lanjut, Bazel menggunakan pemangkasan perubahan: jika node dibatalkan validasinya, tetapi saat dibangun kembali, ditemukan bahwa nilai barunya sama dengan nilai lamanya, node yang dibatalkan validasinya karena perubahan pada node ini akan "dibangkitkan".
Hal ini berguna, misalnya, jika seseorang mengubah komentar dalam file C++: maka file .o yang dihasilkan darinya akan sama, sehingga tidak perlu memanggil linker lagi.
Penautan / Kompilasi Inkremental
Batasan utama model ini adalah pembatalan validasi node merupakan urusan yang tidak dapat diubah: saat dependensi berubah, node dependen selalu dibangun kembali dari awal, meskipun ada algoritma yang lebih baik yang akan mengubah nilai lama node berdasarkan perubahan. Beberapa contoh kasus yang akan berguna:
- Penautan inkremental
- Saat satu file class berubah dalam file JAR, file JAR dapat diubah di tempat, bukan membangunnya dari awal lagi.
Alasan Bazel tidak mendukung hal ini secara prinsip adalah karena dua hal:
- Keuntungan performa terbatas.
- Kesulitan untuk memvalidasi bahwa hasil mutasi sama dengan hasil build ulang yang bersih, dan Google menghargai build yang dapat diulang bit demi bit.
Hingga saat ini, performa yang cukup baik dapat dicapai dengan menguraikan langkah build yang mahal dan mencapai evaluasi ulang parsial dengan cara tersebut. Misalnya, di aplikasi Android, Anda dapat membagi semua class ke dalam beberapa grup dan melakukan dex secara terpisah. Dengan cara ini, jika class dalam grup tidak berubah, dexing tidak perlu dilakukan lagi.
Pemetaan ke konsep Bazel
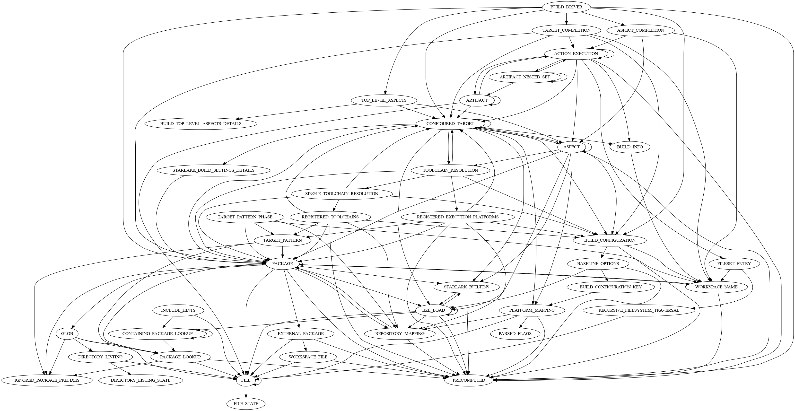
Berikut ringkasan tingkat tinggi dari implementasi SkyFunction dan SkyValue utama yang digunakan Bazel untuk melakukan build:
- FileStateValue. Hasil dari
lstat(). Untuk file yang ada, fungsi ini juga menghitung informasi tambahan untuk mendeteksi perubahan pada file. Ini adalah node tingkat terendah dalam grafik Skyframe dan tidak memiliki dependensi. - FileValue. Digunakan oleh apa pun yang peduli dengan konten sebenarnya atau jalur file yang di-resolve. Bergantung pada
FileStateValuedan symlink apa pun yang perlu di-resolve (sepertiFileValueuntuka/bmemerlukan jalurayang di-resolve dan jalura/byang di-resolve). Perbedaan antaraFileValuedanFileStateValuepenting karena yang terakhir dapat digunakan dalam kasus ketika konten file tidak benar-benar diperlukan. Misalnya, konten file tidak relevan saat mengevaluasi glob sistem file (sepertisrcs=glob(["*/*.java"])). - DirectoryListingStateValue. Hasil dari
readdir(). SepertiFileStateValue, ini adalah node tingkat terendah dan tidak memiliki dependensi. - DirectoryListingValue. Digunakan oleh apa pun yang peduli dengan entri direktori. Bergantung pada
DirectoryListingStateValueyang sesuai, sertaFileValuedirektori terkait. - PackageValue. Mewakili versi file BUILD yang diuraikan. Bergantung pada
FileValuefileBUILDterkait, dan juga secara transitif padaDirectoryListingValueapa pun yang digunakan untuk me-resolve glob dalam paket (struktur data yang mewakili konten fileBUILDsecara internal). - ConfiguredTargetValue. Mewakili target yang dikonfigurasi, yang merupakan tuple dari kumpulan tindakan yang dihasilkan selama analisis target dan informasi yang diberikan ke target yang dikonfigurasi dependen. Bergantung pada
PackageValuetarget yang sesuai,ConfiguredTargetValuesdependensi langsung, dan node khusus yang mewakili konfigurasi build. - ArtifactValue. Mewakili file dalam build, baik artefak sumber maupun output. Artefak hampir setara dengan file, dan digunakan untuk merujuk ke file selama eksekusi langkah-langkah build yang sebenarnya. File sumber bergantung pada
FileValuenode terkait, dan artefak output bergantung padaActionExecutionValuetindakan apa pun yang menghasilkan artefak. - ActionExecutionValue. Mewakili eksekusi tindakan. Bergantung pada
ArtifactValuesfile inputnya. Tindakan yang dijalankannya terdapat dalam SkyKey-nya, yang bertentangan dengan konsep bahwa SkyKey harus kecil. Perhatikan bahwaActionExecutionValuedanArtifactValuetidak digunakan jika fase eksekusi tidak berjalan.
Sebagai bantuan visual, diagram ini menunjukkan hubungan antara implementasi SkyFunction setelah build Bazel itu sendiri:
