Configurações

Esta página aborda os benefícios e o uso básico das configurações do Starlark, a API do Bazel para personalizar a maneira como seu projeto é criado. Ela inclui como definir configurações de build e fornece exemplos.

Isso permite:

  • definir flags personalizadas para seu projeto, tornando desnecessário o uso de --define
  • escrever transições para configurar dependências em configurações diferentes das dos pais (como --compilation_mode=opt ou --cpu=arm)
  • incorporar padrões melhores às regras (como criar automaticamente //my:android_app com um SDK especificado)

e muito mais, tudo completamente em arquivos .bzl (nenhuma versão do Bazel é necessária). Consulte o bazelbuild/examples repo para exemplos.

Configurações de build definidas pelo usuário

Uma configuração de build é uma única informação de configuração. Pense em uma configuração como um mapa de chave-valor. Definir --cpu=ppc e --copt="-DFoo" produz uma configuração semelhante a {cpu: ppc, copt: "-DFoo"}. Cada entrada é uma configuração de build.

Flags tradicionais, como cpu e copt, são configurações nativas — as chaves são definidas e os valores são definidos no código Java nativo do Bazel. Os usuários do Bazel só podem ler e gravar esses valores pela linha de comando e outras APIs mantidas nativamente. A mudança de flags nativas e das APIs que as expõem exige uma versão do Bazel. As configurações de build definidas pelo usuário são definidas em arquivos .bzl e, portanto, não precisam de uma versão do Bazel para registrar mudanças. Elas também podem ser definidas pela linha de comando (se forem designadas como flags, consulte mais informações abaixo), mas também podem ser definidas por transições definidas pelo usuário.

Como definir configurações de build

Exemplo completo

O parâmetro build_setting rule()

As configurações de build são regras como qualquer outra e são diferenciadas usando a função rule() do Starlark build_setting attribute.

# example/buildsettings/build_settings.bzl
string_flag = rule(
    implementation = _impl,
    build_setting = config.string(flag = True)
)

O atributo build_setting usa uma função que designa o tipo da configuração de build. O tipo é limitado a um conjunto de tipos básicos do Starlark, como bool e string. Consulte a documentação do módulo config para mais detalhes. Uma digitação mais complicada pode ser feita na função de implementação da regra. Mais informações abaixo.

As funções do módulo config usam um parâmetro booleano opcional, flag, que é definido como "false" por padrão. Se flag estiver definido como "true", a configuração de build poderá ser definida na linha de comando pelos usuários, bem como internamente pelos gravadores de regras usando valores padrão e transições. Nem todas as configurações podem ser definidas pelos usuários. Por exemplo, se você, como gravador de regras , tiver um modo de depuração que gostaria de ativar nas regras de teste, não será possível permitir que os usuários ativem esse recurso indiscriminadamente em outras regras que não sejam de teste.

Como usar ctx.build_setting_value

Como todas as regras, as regras de configuração de build têm funções de implementação. O valor do tipo Starlark básico das configurações de build pode ser acessado pelo método ctx.build_setting_value. Esse método só está disponível para ctx objetos de regras de configuração de build. Esses métodos de implementação podem encaminhar diretamente o valor das configurações de build ou fazer um trabalho adicional nele, como verificação de tipo ou criação de struct mais complexa. Confira como implementar uma configuração de build do tipo enum:

# example/buildsettings/build_settings.bzl
TemperatureProvider = provider(fields = ['type'])

temperatures = ["HOT", "LUKEWARM", "ICED"]

def _impl(ctx):
    raw_temperature = ctx.build_setting_value
    if raw_temperature not in temperatures:
        fail(str(ctx.label) + " build setting allowed to take values {"
             + ", ".join(temperatures) + "} but was set to unallowed value "
             + raw_temperature)
    return TemperatureProvider(type = raw_temperature)

temperature = rule(
    implementation = _impl,
    build_setting = config.string(flag = True)
)

Como definir flags de string de vários conjuntos

As configurações de string têm um parâmetro allow_multiple adicional que permite que a flag seja definida várias vezes na linha de comando ou em bazelrcs. O valor padrão ainda é definido com um atributo do tipo string:

# example/buildsettings/build_settings.bzl
allow_multiple_flag = rule(
    implementation = _impl,
    build_setting = config.string(flag = True, allow_multiple = True)
)
# example/BUILD
load("//example/buildsettings:build_settings.bzl", "allow_multiple_flag")
allow_multiple_flag(
    name = "roasts",
    build_setting_default = "medium"
)

Cada configuração da flag é tratada como um único valor:

$ bazel build //my/target --//example:roasts=blonde \
    --//example:roasts=medium,dark

O código acima é analisado como {"//example:roasts": ["blonde", "medium,dark"]} e ctx.build_setting_value retorna a lista ["blonde", "medium,dark"].

Como instanciar configurações de build

As regras definidas com o parâmetro build_setting têm um atributo obrigatório implícito build_setting_default. Esse atributo assume o mesmo tipo as declarado pelo build_setting parâmetro.

# example/buildsettings/build_settings.bzl
FlavorProvider = provider(fields = ['type'])

def _impl(ctx):
    return FlavorProvider(type = ctx.build_setting_value)

flavor = rule(
    implementation = _impl,
    build_setting = config.string(flag = True)
)
# example/BUILD
load("//example/buildsettings:build_settings.bzl", "flavor")
flavor(
    name = "favorite_flavor",
    build_setting_default = "APPLE"
)

Configurações predefinidas

Exemplo completo

A Skylib Skylib inclui um conjunto de configurações predefinidas que podem ser instanciadas sem precisar escrever o Starlark personalizado.

Por exemplo, para definir uma configuração que aceite um conjunto limitado de valores de string:

# example/BUILD
load("@bazel_skylib//rules:common_settings.bzl", "string_flag")
string_flag(
    name = "myflag",
    values = ["a", "b", "c"],
    build_setting_default = "a",
)

Para conferir uma lista completa, consulte Regras comuns de configuração de build.

Como usar configurações de build

Dependendo das configurações de build

Se um destino quiser ler uma informação de configuração, ele poderá depender diretamente da configuração de build por meio de uma dependência de atributo normal.

# example/rules.bzl
load("//example/buildsettings:build_settings.bzl", "FlavorProvider")
def _rule_impl(ctx):
    if ctx.attr.flavor[FlavorProvider].type == "ORANGE":
        ...

drink_rule = rule(
    implementation = _rule_impl,
    attrs = {
        "flavor": attr.label()
    }
)
# example/BUILD
load("//example:rules.bzl", "drink_rule")
load("//example/buildsettings:build_settings.bzl", "flavor")
flavor(
    name = "favorite_flavor",
    build_setting_default = "APPLE"
)
drink_rule(
    name = "my_drink",
    flavor = ":favorite_flavor",
)

As linguagens podem criar um conjunto canônico de configurações de build de que todas as regras dessa linguagem dependem. Embora o conceito nativo de fragments não exista mais como um objeto codificado no mundo da configuração do Starlark, uma maneira de traduzir esse conceito seria usar conjuntos de atributos implícitos comuns. Por exemplo:

# kotlin/rules.bzl
_KOTLIN_CONFIG = {
    "_compiler": attr.label(default = "//kotlin/config:compiler-flag"),
    "_mode": attr.label(default = "//kotlin/config:mode-flag"),
    ...
}

...

kotlin_library = rule(
    implementation = _rule_impl,
    attrs = dicts.add({
        "library-attr": attr.string()
    }, _KOTLIN_CONFIG)
)

kotlin_binary = rule(
    implementation = _binary_impl,
    attrs = dicts.add({
        "binary-attr": attr.label()
    }, _KOTLIN_CONFIG)

Como usar configurações de build na linha de comando

Semelhante à maioria das flags nativas, é possível usar a linha de comando para definir configurações de build marcadas como flags. O nome da configuração de build é o caminho de destino completo usando a sintaxe name=value:

$ bazel build //my/target --//example:string_flag=some-value # allowed
$ bazel build //my/target --//example:string_flag some-value # not allowed

A sintaxe booleana especial é compatível:

$ bazel build //my/target --//example:boolean_flag
$ bazel build //my/target --no//example:boolean_flag

Como usar aliases de configuração de build

É possível definir um alias para o caminho de destino da configuração de build para facilitar a leitura na linha de comando. Os aliases funcionam de maneira semelhante às flags nativas e também usam a sintaxe de opção de traço duplo.

Defina um alias adicionando --flag_alias=ALIAS_NAME=TARGET_PATH ao seu .bazelrc . Por exemplo, para definir um alias como coffee:

# .bazelrc
build --flag_alias=coffee=//experimental/user/starlark_configurations/basic_build_setting:coffee-temp

Prática recomendada: definir um alias várias vezes resulta na precedência do mais recente. Use nomes de alias exclusivos para evitar resultados de análise não intencionais.

Para usar o alias, digite-o no lugar do caminho de destino da configuração de build. Com o exemplo acima de coffee definido no .bazelrc do usuário:

$ bazel build //my/target --coffee=ICED

em vez de

$ bazel build //my/target --//experimental/user/starlark_configurations/basic_build_setting:coffee-temp=ICED

Prática recomendada: embora seja possível definir aliases na linha de comando, deixá-los em um .bazelrc reduz a confusão na linha de comando.

Configurações de build do tipo marcador

Exemplo completo

Ao contrário de outras configurações de build, as configurações do tipo marcador não podem ser definidas usando o build_setting parâmetro de regra. Em vez disso, o Bazel tem duas regras integradas: label_flag e label_setting. Essas regras encaminham os provedores do destino real para o qual a configuração de build está definida. label_flag e label_setting podem ser lidos/gravados por transições, e label_flag pode ser definido pelo usuário, assim como outras regras build_setting. A única diferença é que elas não podem ser definidas de forma personalizada.

As configurações do tipo marcador vão substituir a funcionalidade dos padrões de vinculação tardia. Os atributos padrão de vinculação tardia são atributos do tipo marcador cujos valores finais podem ser afetados pela configuração. No Starlark, isso vai substituir a configuration_field API.

# example/rules.bzl
MyProvider = provider(fields = ["my_field"])

def _dep_impl(ctx):
    return MyProvider(my_field = "yeehaw")

dep_rule = rule(
    implementation = _dep_impl
)

def _parent_impl(ctx):
    if ctx.attr.my_field_provider[MyProvider].my_field == "cowabunga":
        ...

parent_rule = rule(
    implementation = _parent_impl,
    attrs = { "my_field_provider": attr.label() }
)

# example/BUILD
load("//example:rules.bzl", "dep_rule", "parent_rule")

dep_rule(name = "dep")

parent_rule(name = "parent", my_field_provider = ":my_field_provider")

label_flag(
    name = "my_field_provider",
    build_setting_default = ":dep"
)

Configurações de build e select()

Exemplo completo

Os usuários podem configurar atributos nas configurações de build usando select(). Os destinos de configuração de build podem ser transmitidos ao atributo flag_values de config_setting. O valor a ser correspondido à configuração é transmitido como a String e, em seguida, analisado para o tipo da configuração de build para correspondência.

config_setting(
    name = "my_config",
    flag_values = {
        "//example:favorite_flavor": "MANGO"
    }
)

Transições definidas pelo usuário

Uma transição de configuração mapeia a transformação de um destino configurado para outro no gráfico de build.

Como definir

As transições definem mudanças de configuração entre regras. Por exemplo, uma solicitação como "compile minha dependência para uma CPU diferente da mãe" é processada por uma transição.

Formalmente, uma transição é uma função de uma configuração de entrada para uma ou mais configurações de saída. A maioria das transições é 1:1, como "substituir a configuração de entrada por --cpu=ppc". As transições 1:2+ também podem existir, mas têm restrições especiais.

No Starlark, as transições são definidas de maneira muito semelhante às regras, com uma função transition() de definição e uma função de implementação.

# example/transitions/transitions.bzl
def _impl(settings, attr):
    _ignore = (settings, attr)
    return {"//example:favorite_flavor" : "MINT"}

hot_chocolate_transition = transition(
    implementation = _impl,
    inputs = [],
    outputs = ["//example:favorite_flavor"]
)

A função transition() usa uma função de implementação, um conjunto de configurações de build para leitura(inputs), e um conjunto de configurações de build para gravação (outputs). A função de implementação tem dois parâmetros, settings e attr. settings é um dicionário {String:Object} de todas as configurações declaradas no parâmetro inputs para transition().

attr é um dicionário de atributos e valores da regra a que a transição está anexada. Quando anexados como um a transição de borda de saída, os valores desses atributos são todos configurados após a resolução de select(). Quando anexado como uma transição de borda de entrada, attr não inclui atributos que usam um seletor para resolver o valor. Se uma transição de borda de entrada em --foo ler o atributo bar e também selecionar em --foo para definir o atributo bar, há uma chance de a transição de borda de entrada ler o valor incorreto de bar na transição.

A função de implementação precisa retornar um dicionário (ou lista de dicionários, no caso de transições com várias configurações de saída) de novos valores de configuração de build a serem aplicados. Os conjuntos de chaves de dicionário retornados precisam conter exatamente o conjunto de configurações de build transmitidas ao outputs parâmetro da função de transição. Isso é verdadeiro mesmo que uma configuração de build não seja realmente alterada durante a transição. O valor original precisa ser transmitido explicitamente no dicionário retornado.

Como definir transições 1:2+

Exemplo completo

A transição de borda de saída pode mapear uma única configuração de entrada para duas ou mais configurações de saída. Isso é útil para definir regras que agrupam código de várias arquiteturas.

As transições 1:2+ são definidas retornando uma lista de dicionários na função de implementação de transição.

# example/transitions/transitions.bzl
def _impl(settings, attr):
    _ignore = (settings, attr)
    return [
        {"//example:favorite_flavor" : "LATTE"},
        {"//example:favorite_flavor" : "MOCHA"},
    ]

coffee_transition = transition(
    implementation = _impl,
    inputs = [],
    outputs = ["//example:favorite_flavor"]
)

Elas também podem definir chaves personalizadas que a função de implementação de regra pode usar para ler dependências individuais:

# example/transitions/transitions.bzl
def _impl(settings, attr):
    _ignore = (settings, attr)
    return {
        "Apple deps": {"//command_line_option:cpu": "ppc"},
        "Linux deps": {"//command_line_option:cpu": "x86"},
    }

multi_arch_transition = transition(
    implementation = _impl,
    inputs = [],
    outputs = ["//command_line_option:cpu"]
)

Como anexar transições

Exemplo completo

As transições podem ser anexadas em dois lugares: bordas de entrada e bordas de saída. Isso significa que as regras podem fazer a transição da própria configuração (transição de borda de entrada) e fazer a transição das configurações de dependências (transição de borda de saída).

OBSERVAÇÃO: no momento, não é possível anexar transições do Starlark a regras nativas. Se você precisar fazer isso, entre em contato com bazel-discuss@googlegroups.com para receber ajuda com soluções alternativas.

Transições de borda de entrada

As transições de borda de entrada são ativadas anexando um objeto transition (criado por transition()) ao parâmetro rule()'s cfg:

# example/rules.bzl
load("example/transitions:transitions.bzl", "hot_chocolate_transition")
drink_rule = rule(
    implementation = _impl,
    cfg = hot_chocolate_transition,
    ...

As transições de borda de entrada precisam ser transições 1:1.

Transições de borda de saída

As transições de borda de saída são ativadas anexando um transition objeto (criado por transition()) ao parâmetro cfg de um atributo:

# example/rules.bzl
load("example/transitions:transitions.bzl", "coffee_transition")
drink_rule = rule(
    implementation = _impl,
    attrs = { "dep": attr.label(cfg = coffee_transition)}
    ...

As transições de borda de saída podem ser 1:1 ou 1:2+.

Consulte Como acessar atributos com transições para saber como ler essas chaves.

Transições em opções nativas

Exemplo completo

As transições do Starlark também podem declarar leituras e gravações em opções de configuração de build nativas usando um prefixo especial para o nome da opção.

# example/transitions/transitions.bzl
def _impl(settings, attr):
    _ignore = (settings, attr)
    return {"//command_line_option:cpu": "k8"}

cpu_transition = transition(
    implementation = _impl,
    inputs = [],
    outputs = ["//command_line_option:cpu"]

Opções nativas não compatíveis

O Bazel não oferece suporte à transição em --define com "//command_line_option:define". Em vez disso, use uma configuração de build personalizada . Em geral, novos usos de --define são desencorajados em favor das configurações de build.

O Bazel não oferece suporte à transição em --config. Isso ocorre porque --config é uma flag de "expansão" que se expande para outras flags.

É importante ressaltar que --config pode incluir flags que não afetam a configuração de build, como --spawn_strategy . O Bazel, por design, não pode vincular essas flags a destinos individuais. Isso significa que não há uma maneira coerente de aplicá-las em transições.

Como solução alternativa, é possível detalhar explicitamente as flags que fazem parte da configuração na transição. Isso exige a manutenção da expansão de --config's em dois lugares, o que é uma falha conhecida da interface.

Transições em configurações de build que permitem várias

Ao definir configurações de build que permitem vários valores, o valor da configuração precisa ser definido com uma lista.

# example/buildsettings/build_settings.bzl
string_flag = rule(
    implementation = _impl,
    build_setting = config.string(flag = True, allow_multiple = True)
)
# example/BUILD
load("//example/buildsettings:build_settings.bzl", "string_flag")
string_flag(name = "roasts", build_setting_default = "medium")
# example/transitions/rules.bzl
def _transition_impl(settings, attr):
    # Using a value of just "dark" here will throw an error
    return {"//example:roasts" : ["dark"]},

coffee_transition = transition(
    implementation = _transition_impl,
    inputs = [],
    outputs = ["//example:roasts"]
)

Transições sem operação

Se uma transição retornar {}, [] ou None, isso será uma abreviação para manter todas as configurações nos valores originais. Isso pode ser mais conveniente do que definir explicitamente cada saída para si mesma.

# example/transitions/transitions.bzl
def _impl(settings, attr):
    _ignore = (attr)
    if settings["//example:already_chosen"] is True:
      return {}
    return {
      "//example:favorite_flavor": "dark chocolate",
      "//example:include_marshmallows": "yes",
      "//example:desired_temperature": "38C",
    }

hot_chocolate_transition = transition(
    implementation = _impl,
    inputs = ["//example:already_chosen"],
    outputs = [
        "//example:favorite_flavor",
        "//example:include_marshmallows",
        "//example:desired_temperature",
    ]
)

Como acessar atributos com transições

Exemplo completo

Ao anexar uma transição a uma borda de saída (independentemente de a transição ser 1:1 ou 1:2+), ctx.attr é forçado a ser uma lista se ainda não for. A ordem dos elementos nessa lista não é especificada.

# example/transitions/rules.bzl
def _transition_impl(settings, attr):
    return {"//example:favorite_flavor" : "LATTE"},

coffee_transition = transition(
    implementation = _transition_impl,
    inputs = [],
    outputs = ["//example:favorite_flavor"]
)

def _rule_impl(ctx):
    # Note: List access even though "dep" is not declared as list
    transitioned_dep = ctx.attr.dep[0]

    # Note: Access doesn't change, other_deps was already a list
    for other_dep in ctx.attr.other_deps:
      # ...


coffee_rule = rule(
    implementation = _rule_impl,
    attrs = {
        "dep": attr.label(cfg = coffee_transition)
        "other_deps": attr.label_list(cfg = coffee_transition)
    })

Se a transição for 1:2+ e definir chaves personalizadas, ctx.split_attr poderá ser usado para ler dependências individuais de cada chave:

# example/transitions/rules.bzl
def _impl(settings, attr):
    _ignore = (settings, attr)
    return {
        "Apple deps": {"//command_line_option:cpu": "ppc"},
        "Linux deps": {"//command_line_option:cpu": "x86"},
    }

multi_arch_transition = transition(
    implementation = _impl,
    inputs = [],
    outputs = ["//command_line_option:cpu"]
)

def _rule_impl(ctx):
    apple_dep = ctx.split_attr.dep["Apple deps"]
    linux_dep = ctx.split_attr.dep["Linux deps"]
    # ctx.attr has a list of all deps for all keys. Order is not guaranteed.
    all_deps = ctx.attr.dep

multi_arch_rule = rule(
    implementation = _rule_impl,
    attrs = {
        "dep": attr.label(cfg = multi_arch_transition)
    })

Consulte o exemplo completo aqui.

Integração com plataformas e toolchains

Muitas flags nativas hoje, como --cpu e --crosstool_top, estão relacionadas à resolução da toolchain. No futuro, as transições explícitas nesses tipos de flags provavelmente serão substituídas pela transição na plataforma de destino.

Considerações sobre memória e performance

A adição de transições e, portanto, novas configurações ao build tem um custo: gráficos de build maiores, menos compreensíveis e builds mais lentos. Vale a pena considerar esses custos ao considerar usar transições nas regras de build. Confira abaixo um exemplo de como uma transição pode criar um crescimento exponencial do gráfico de build.

Builds com comportamento inadequado: um estudo de caso

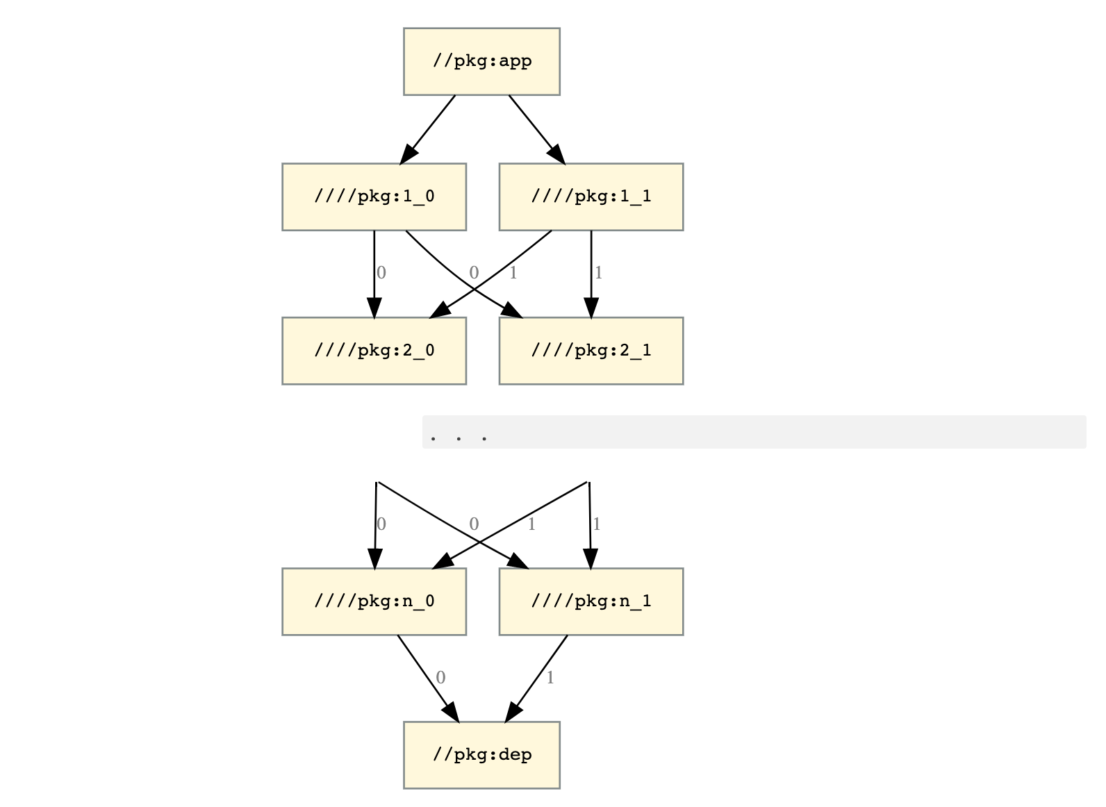
Gráfico de escalonabilidade

Figura 1. Gráfico de escalonabilidade mostrando um destino de nível superior e as dependências dele.

Esse gráfico mostra um destino de nível superior, //pkg:app, que depende de dois destinos, a //pkg:1_0 e //pkg:1_1. Esses dois destinos dependem de dois destinos, //pkg:2_0 e //pkg:2_1. Esses dois destinos dependem de dois destinos, //pkg:3_0 e //pkg:3_1. Isso continua até //pkg:n_0 e //pkg:n_1, que dependem de um único destino, //pkg:dep.

A criação de //pkg:app requer \(2n+2\) destinos:

  • //pkg:app
  • //pkg:dep
  • //pkg:i_0 e //pkg:i_1 para \(i\) em \([1..n]\)

Imagine que você implemente uma flag --//foo:owner=<STRING> e //pkg:i_b aplique

depConfig = myConfig + depConfig.owner="$(myConfig.owner)$(b)"

Em outras palavras, //pkg:i_b anexa b ao valor antigo de --owner para todas as dependências.

Isso produz os seguintes destinos configurados:

//pkg:app                              //foo:owner=""
//pkg:1_0                              //foo:owner=""
//pkg:1_1                              //foo:owner=""
//pkg:2_0 (via //pkg:1_0)              //foo:owner="0"
//pkg:2_0 (via //pkg:1_1)              //foo:owner="1"
//pkg:2_1 (via //pkg:1_0)              //foo:owner="0"
//pkg:2_1 (via //pkg:1_1)              //foo:owner="1"
//pkg:3_0 (via //pkg:1_0 → //pkg:2_0)  //foo:owner="00"
//pkg:3_0 (via //pkg:1_0 → //pkg:2_1)  //foo:owner="01"
//pkg:3_0 (via //pkg:1_1 → //pkg:2_0)  //foo:owner="10"
//pkg:3_0 (via //pkg:1_1 → //pkg:2_1)  //foo:owner="11"
...

//pkg:dep produz \(2^n\) destinos configurados: config.owner= "\(b_0b_1...b_n\)" para todos \(b_i\) os \(\{0,1\}\).

Isso torna o gráfico de build exponencialmente maior que o gráfico de destino, com consequências correspondentes de memória e performance.

TODO: adicionar estratégias para medição e mitigação desses problemas.

Leitura adicional

Para mais detalhes sobre como modificar configurações de build, consulte: