스카이프레임

Bazel의 병렬 평가 및 증분 모델

데이터 모델

데이터 모델은 다음 항목으로 구성됩니다.

  • SkyValue. 노드라고도 합니다. SkyValues는 빌드 과정에서 빌드된 모든 데이터와 빌드의 입력을 포함하는 변경할 수 없는 객체입니다. 예로는 입력 파일, 출력 파일, 타겟, 구성된 타겟이 있습니다.
  • SkyKey. SkyValue을 참조하는 짧은 불변 이름입니다(예: FILECONTENTS:/tmp/foo 또는 PACKAGE://foo).
  • SkyFunction: 키와 종속 노드를 기반으로 노드를 빌드합니다.
  • 노드 그래프 노드 간의 종속 관계를 포함하는 데이터 구조입니다.
  • Skyframe. 증분 평가 프레임워크 Bazel의 코드 이름입니다.

평가

빌드는 빌드 요청을 나타내는 노드를 평가하여 달성됩니다.

먼저 Bazel은 최상위 SkyKey의 키에 해당하는 SkyFunction를 찾습니다. 그런 다음 함수는 최상위 노드를 평가하는 데 필요한 노드의 평가를 요청하며, 이는 리프 노드에 도달할 때까지 다른 SkyFunction 호출을 야기합니다. 리프 노드는 일반적으로 파일 시스템의 입력 파일을 나타냅니다. 마지막으로 Bazel은 최상위 SkyValue 값, 일부 부작용 (예: 파일 시스템의 출력 파일) 및 빌드에 관련된 노드 간 종속성의 비순환 유향 그래프를 갖게 됩니다.

SkyFunction은 작업을 수행하는 데 필요한 모든 노드를 미리 알 수 없는 경우 여러 패스에서 SkyKeys을 요청할 수 있습니다. 간단한 예는 심볼릭 링크로 밝혀진 입력 파일 노드를 평가하는 것입니다. 함수는 파일을 읽으려고 시도하고 심볼릭 링크임을 인식하므로 심볼릭 링크의 타겟을 나타내는 파일 시스템 노드를 가져옵니다. 하지만 그 자체가 심볼릭 링크일 수 있으며, 이 경우 원래 함수도 타겟을 가져와야 합니다.

함수는 코드에서 SkyFunction 인터페이스로 표현되고 SkyFunction.Environment이라는 인터페이스로 제공되는 서비스로 표현됩니다. 함수가 할 수 있는 작업은 다음과 같습니다.

  • env.getValue를 호출하여 다른 노드의 평가를 요청합니다. 노드를 사용할 수 있으면 값이 반환되고, 그렇지 않으면 null이 반환되며 함수 자체는 null을 반환해야 합니다. 후자의 경우 종속 노드가 평가된 후 원래 노드 빌더가 다시 호출되지만 이번에는 동일한 env.getValue 호출이 null이 아닌 값을 반환합니다.
  • env.getValues()를 호출하여 여러 다른 노드의 평가를 요청합니다. 이는 기본적으로 동일한 작업을 수행하지만 종속 노드가 병렬로 평가된다는 점이 다릅니다.
  • 호출 중에 계산 실행
  • 파일을 파일 시스템에 쓰는 등 부작용이 있습니다. 두 함수가 서로의 발을 밟지 않도록 주의해야 합니다. 일반적으로 쓰기 부작용 (데이터가 Bazel에서 외부로 흐르는 경우)은 괜찮지만 읽기 부작용 (등록된 종속 항목 없이 데이터가 Bazel로 내부로 흐르는 경우)은 등록되지 않은 종속 항목이므로 잘못된 증분 빌드를 일으킬 수 있어 좋지 않습니다.

잘 작동하는 SkyFunction 구현은 종속 항목을 요청하는 것 외에 다른 방식으로 데이터에 액세스하는 것을 피합니다 (예: 파일 시스템을 직접 읽음). 이렇게 하면 Bazel이 읽은 파일에 데이터 종속 항목을 등록하지 않아 증분 빌드가 잘못되기 때문입니다.

함수가 작업을 수행할 만큼 충분한 데이터를 확보하면 완료를 나타내는 null이 아닌 값을 반환해야 합니다.

이 평가 전략에는 다음과 같은 여러 가지 이점이 있습니다.

  • 밀폐성 함수가 다른 노드에 의존하는 방식으로만 입력 데이터를 요청하는 경우 Bazel은 입력 상태가 동일하면 동일한 데이터가 반환된다고 보장할 수 있습니다. 모든 스카이 함수가 결정적이면 전체 빌드도 결정적입니다.
  • 정확하고 완벽한 성과 증분 모든 함수의 입력 데이터가 기록되면 Bazel은 입력 데이터가 변경될 때 무효화해야 하는 정확한 노드 집합만 무효화할 수 있습니다.
  • 동시 로드 함수는 종속 항목을 요청하는 방식으로만 서로 상호작용할 수 있으므로 서로 종속되지 않는 함수는 병렬로 실행할 수 있으며 Bazel은 순차적으로 실행한 것과 결과가 동일함을 보장할 수 있습니다.

성과 증분

함수는 다른 노드에 의존하여 입력 데이터에만 액세스할 수 있으므로 Bazel은 입력 파일에서 출력 파일까지의 완전한 데이터 흐름 그래프를 빌드하고 이 정보를 사용하여 실제로 다시 빌드해야 하는 노드, 즉 변경된 입력 파일 집합의 역 전이적 폐쇄만 다시 빌드할 수 있습니다.

특히 두 가지 증분성 전략이 있습니다. 하향식 전략과 상향식 전략입니다. 어떤 것이 최적인지는 종속 항목 그래프의 모양에 따라 다릅니다.

  • 하향식 무효화 중에 그래프가 빌드되고 변경된 입력 세트가 알려진 후에는 변경된 파일에 전이적으로 종속된 모든 노드가 무효화됩니다. 동일한 최상위 노드를 다시 빌드하는 경우에 최적입니다. 하향식 무효화는 이전 빌드의 모든 입력 파일에서 stat()을 실행하여 변경되었는지 확인해야 합니다. inotify 또는 유사한 메커니즘을 사용하여 변경된 파일을 파악하면 이를 개선할 수 있습니다.

  • 하향식 무효화 중에 최상위 노드의 전이적 폐쇄가 확인되고 전이적 폐쇄가 깨끗한 노드만 유지됩니다. 노드 그래프가 크지만 다음 빌드에는 작은 하위 집합만 필요한 경우 이 방법이 더 좋습니다. 하향식 무효화는 두 번째 빌드의 작은 그래프만 탐색하는 반면, 상향식 무효화는 첫 번째 빌드의 더 큰 그래프를 무효화하기 때문입니다.

Bazel은 하향식 무효화만 실행합니다.

증분성을 높이기 위해 Bazel은 변경사항 가지치기를 사용합니다. 노드가 무효화되었지만 다시 빌드할 때 새 값이 이전 값과 동일한 것으로 확인되면 이 노드의 변경으로 인해 무효화된 노드가 '부활'합니다.

이는 예를 들어 C++ 파일의 주석을 변경하는 경우에 유용합니다. 그러면 여기에서 생성된 .o 파일이 동일하므로 링커를 다시 호출할 필요가 없습니다.

증분 연결 / 컴파일

이 모델의 주요 제한사항은 노드의 무효화가 전무 아니면 전부라는 것입니다. 종속 항목이 변경되면 변경사항에 따라 노드의 이전 값을 변경하는 더 나은 알고리즘이 있더라도 종속 노드는 항상 처음부터 다시 빌드됩니다. 이 기능이 유용한 몇 가지 예는 다음과 같습니다.

  • 증분 연결
  • JAR 파일에서 단일 클래스 파일이 변경되면 처음부터 다시 빌드하는 대신 JAR 파일을 인플레이스로 수정할 수 있습니다.

Bazel이 원칙에 따라 이러한 항목을 지원하지 않는 이유는 두 가지입니다.

  • 성능 향상이 제한적이었습니다.
  • 뮤테이션 결과가 클린 재빌드 결과와 동일한지 검증하기가 어려우며 Google은 비트 단위로 반복 가능한 빌드를 중요하게 생각합니다.

지금까지는 비용이 많이 드는 빌드 단계를 분해하고 이러한 방식으로 부분 재평가를 달성하여 충분히 좋은 성능을 달성할 수 있었습니다. 예를 들어 Android 앱에서 모든 클래스를 여러 그룹으로 분할하고 별도로 dex할 수 있습니다. 이렇게 하면 그룹의 클래스가 변경되지 않은 경우 dexing을 다시 실행하지 않아도 됩니다.

Bazel 개념에 매핑

다음은 Bazel이 빌드를 실행하는 데 사용하는 주요 SkyFunctionSkyValue 구현에 관한 개요입니다.

  • FileStateValue를 사용합니다. lstat()의 결과입니다. 기존 파일의 경우 함수는 파일의 변경사항을 감지하기 위해 추가 정보도 계산합니다. 이는 Skyframe 그래프의 최하위 수준 노드이며 종속 항목이 없습니다.
  • FileValue 파일의 실제 콘텐츠나 확인된 경로를 사용하는 모든 항목에서 사용됩니다. 해결해야 하는 해당 FileStateValue 및 심볼릭 링크 (예: a/bFileValue에는 a의 해결된 경로와 a/b의 해결된 경로가 필요함)에 따라 달라집니다. FileValueFileStateValue의 차이는 중요합니다. 후자는 파일의 콘텐츠가 실제로 필요하지 않은 경우에 사용할 수 있기 때문입니다. 예를 들어 파일 시스템 glob (예: srcs=glob(["*/*.java"]))을 평가할 때는 파일 콘텐츠가 관련이 없습니다.
  • DirectoryListingStateValue. readdir()의 결과입니다. FileStateValue와 마찬가지로 최하위 수준 노드이며 종속 항목이 없습니다.
  • DirectoryListingValue. 디렉터리의 항목을 관리하는 모든 항목에서 사용됩니다. 해당 DirectoryListingStateValue 및 디렉터리의 연결된 FileValue에 따라 다릅니다.
  • PackageValue 파싱된 BUILD 파일 버전을 나타냅니다. 연결된 BUILD 파일의 FileValue에 따라 달라지며, 패키지(내부적으로 BUILD 파일의 콘텐츠를 나타내는 데이터 구조)에서 glob을 확인하는 데 사용되는 DirectoryListingValue에도 간접적으로 따라 달라집니다.
  • ConfiguredTargetValue. 구성된 타겟을 나타냅니다. 구성된 타겟은 타겟 분석 중에 생성된 작업 집합과 종속 구성된 타겟에 제공된 정보의 튜플입니다. 해당 타겟이 있는 PackageValue, 직접 종속 항목의 ConfiguredTargetValues, 빌드 구성을 나타내는 특수 노드에 따라 달라집니다.
  • ArtifactValue 빌드의 파일을 나타냅니다(소스 또는 출력 아티팩트). 아티팩트는 파일과 거의 동일하며 빌드 단계의 실제 실행 중에 파일을 참조하는 데 사용됩니다. 소스 파일은 연결된 노드의 FileValue에 종속되고, 출력 아티팩트는 아티팩트를 생성하는 작업의 ActionExecutionValue에 종속됩니다.
  • ActionExecutionValue. 작업 실행을 나타냅니다. 입력 파일의 ArtifactValues에 따라 다릅니다. 실행하는 작업이 SkyKey 내에 포함되어 있어 SkyKey는 작아야 한다는 개념에 반합니다. 실행 단계가 실행되지 않으면 ActionExecutionValueArtifactValue는 사용되지 않습니다.

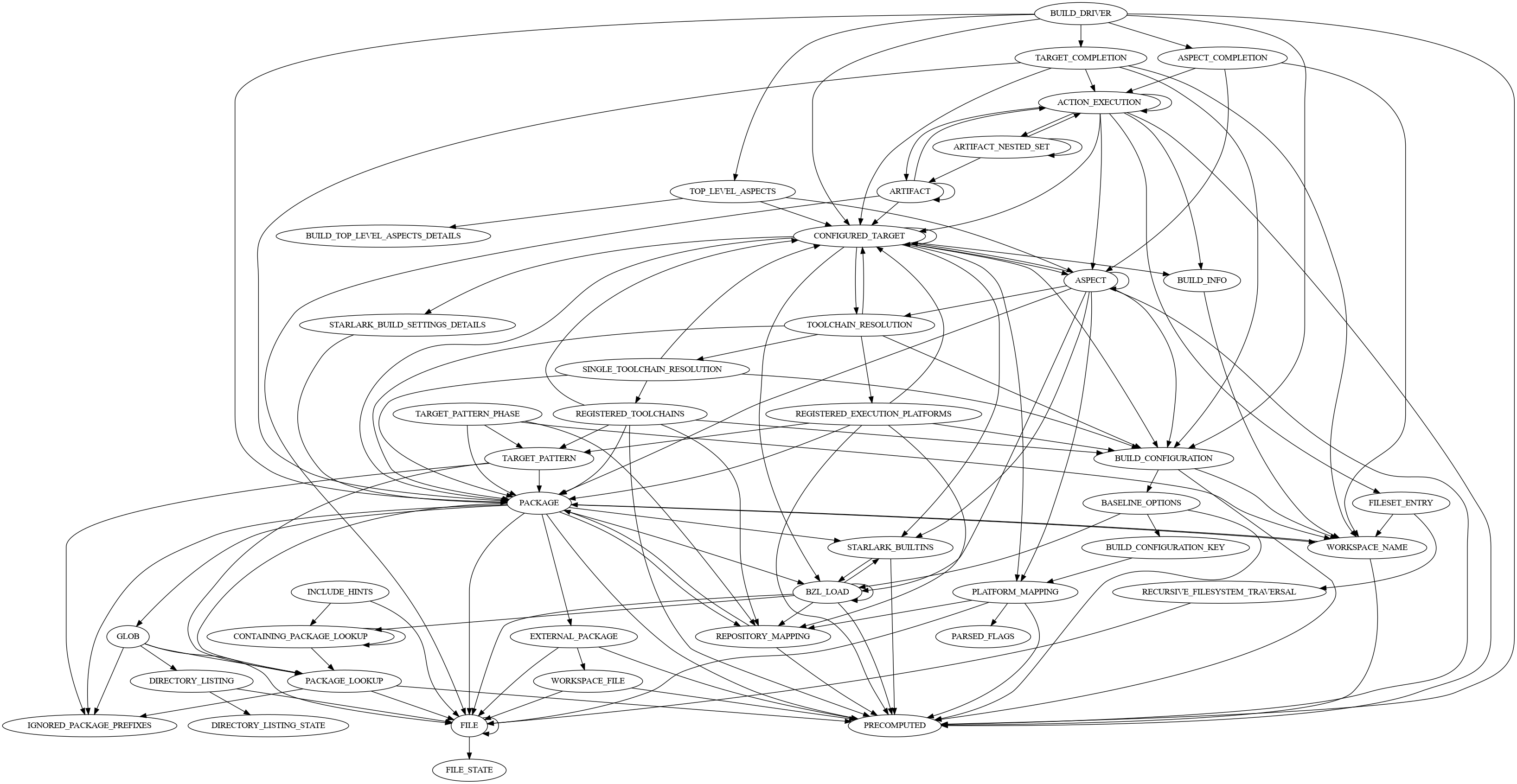
시각적 보조 자료로 이 다이어그램은 Bazel 자체 빌드 후 SkyFunction 구현 간의 관계를 보여줍니다.

SkyFunction 구현 관계 그래프