配置

本页介绍了 Starlark 配置的优势和基本用法, 以及 Bazel 的 API,用于自定义项目的构建方式。其中介绍了如何定义 构建设置,并提供了示例。

这样一来,您就可以:

  • 为项目定义自定义标志,从而无需使用 --define
  • 编写 转换,以在 不同配置中配置依赖项,而不是其父项 (例如 --compilation_mode=opt--cpu=arm
  • 将更好的默认值植入规则(例如,自动构建 //my:android_app 使用指定的 SDK)

等等,所有这些都完全来自 .bzl 文件(无需 Bazel 版本)。如需查看 示例,请参阅 bazelbuild/examples代码库。

用户定义的构建设置

构建设置是一条 配置 信息。您可以将配置视为键值对映射。设置 --cpu=ppc--copt="-DFoo" 会生成一个配置,如下所示 {cpu: ppc, copt: "-DFoo"}。每个条目都是一个构建设置。

cpucopt 这样的传统标志是原生设置, 其键是在原生 bazel Java 代码中定义的,其值是在原生 bazel Java 代码中设置的。 Bazel 用户只能通过命令行 和其他原生维护的 API 读取和写入这些标志。更改原生标志以及公开这些标志的 API 需要 Bazel 版本。用户定义的构建 设置在 .bzl 文件中定义(因此,无需 Bazel 版本即可 注册更改)。它们也可以通过命令行设置 (如果它们被指定为 flags,请参阅下文了解详情),但也可以通过用户定义的转换设置。

定义构建设置

端到端示例

build_setting rule() 参数

构建设置与其他任何规则一样,都是规则,并且使用 Starlark rule() 函数的 build_setting 属性进行区分。

# example/buildsettings/build_settings.bzl
string_flag = rule(
    implementation = _impl,
    build_setting = config.string(flag = True)
)

build_setting 属性接受一个函数,该函数指定 构建设置的类型。该类型仅限于一组基本的 Starlark 类型,例如 boolstring。如需了解详情,请参阅 config 模块 文档。更复杂的类型可以在规则的实现函数中完成。下文对此进行了详细介绍。

config 模块的函数接受一个可选的布尔值参数 flag, 该参数默认设置为 false。如果 flag 设置为 true,则用户可以在命令行中设置构建设置,规则编写者也可以通过默认值和 转换在内部设置构建设置。 并非所有设置都应由用户设置。例如,如果您作为规则 编写者有一些想要在测试规则中启用的调试模式, 您不希望让用户能够在其他非测试规则中随意启用该 功能。

使用 ctx.build_setting_value

与所有规则一样,构建设置规则也有实现函数。 您可以通过 ctx.build_setting_value 方法访问构建设置的基本 Starlark 类型值。此方法仅适用于 ctx构建设置规则的对象。这些实现 方法可以直接转发构建设置值,也可以对其执行其他操作,例如类型检查或创建更复杂的结构体。以下是如何 实现 enum-类型的构建设置:

# example/buildsettings/build_settings.bzl
TemperatureProvider = provider(fields = ['type'])

temperatures = ["HOT", "LUKEWARM", "ICED"]

def _impl(ctx):
    raw_temperature = ctx.build_setting_value
    if raw_temperature not in temperatures:
        fail(str(ctx.label) + " build setting allowed to take values {"
             + ", ".join(temperatures) + "} but was set to unallowed value "
             + raw_temperature)
    return TemperatureProvider(type = raw_temperature)

temperature = rule(
    implementation = _impl,
    build_setting = config.string(flag = True)
)

定义多集字符串标志

字符串设置有一个额外的 allow_multiple 参数,该参数允许在命令行或 bazelrc 中多次设置 标志。它们的默认 值仍然使用字符串类型的属性设置:

# example/buildsettings/build_settings.bzl
allow_multiple_flag = rule(
    implementation = _impl,
    build_setting = config.string(flag = True, allow_multiple = True)
)
# example/BUILD
load("//example/buildsettings:build_settings.bzl", "allow_multiple_flag")
allow_multiple_flag(
    name = "roasts",
    build_setting_default = "medium"
)

标志的每个设置都被视为一个值:

$ bazel build //my/target --//example:roasts=blonde \
    --//example:roasts=medium,dark

上述内容解析为 {"//example:roasts": ["blonde", "medium,dark"]}ctx.build_setting_value 返回列表 ["blonde", "medium,dark"]

实例化构建设置

使用 build_setting 参数定义的规则具有隐式强制性 build_setting_default 属性。此属性采用与 由 build_setting 参数声明的类型相同的类型。

# example/buildsettings/build_settings.bzl
FlavorProvider = provider(fields = ['type'])

def _impl(ctx):
    return FlavorProvider(type = ctx.build_setting_value)

flavor = rule(
    implementation = _impl,
    build_setting = config.string(flag = True)
)
# example/BUILD
load("//example/buildsettings:build_settings.bzl", "flavor")
flavor(
    name = "favorite_flavor",
    build_setting_default = "APPLE"
)

预定义设置

端到端示例

Skylib 库包含一组预定义设置,您可以实例化这些设置,而无需 编写自定义 Starlark。

例如,如需定义一个接受有限字符串值集的设置,请执行以下操作:

# example/BUILD
load("@bazel_skylib//rules:common_settings.bzl", "string_flag")
string_flag(
    name = "myflag",
    values = ["a", "b", "c"],
    build_setting_default = "a",
)

如需查看完整列表,请参阅 常见构建设置规则

使用构建设置

依赖于构建设置

如果目标想要读取一条配置信息,它可以 直接通过常规属性依赖项依赖于构建设置。

# example/rules.bzl
load("//example/buildsettings:build_settings.bzl", "FlavorProvider")
def _rule_impl(ctx):
    if ctx.attr.flavor[FlavorProvider].type == "ORANGE":
        ...

drink_rule = rule(
    implementation = _rule_impl,
    attrs = {
        "flavor": attr.label()
    }
)
# example/BUILD
load("//example:rules.bzl", "drink_rule")
load("//example/buildsettings:build_settings.bzl", "flavor")
flavor(
    name = "favorite_flavor",
    build_setting_default = "APPLE"
)
drink_rule(
    name = "my_drink",
    flavor = ":favorite_flavor",
)

语言可能希望创建一组规范的构建设置,该语言的所有规则 都依赖于这些设置。虽然 fragments 的原生概念在 Starlark 配置世界中不再 作为硬编码对象存在,但翻译此概念的一种方法是使用一组常见的隐式属性。例如:

# kotlin/rules.bzl
_KOTLIN_CONFIG = {
    "_compiler": attr.label(default = "//kotlin/config:compiler-flag"),
    "_mode": attr.label(default = "//kotlin/config:mode-flag"),
    ...
}

...

kotlin_library = rule(
    implementation = _rule_impl,
    attrs = dicts.add({
        "library-attr": attr.string()
    }, _KOTLIN_CONFIG)
)

kotlin_binary = rule(
    implementation = _binary_impl,
    attrs = dicts.add({
        "binary-attr": attr.label()
    }, _KOTLIN_CONFIG)

在命令行中使用构建设置

与大多数原生标志类似,您可以使用命令行设置标记为标志的构建设置 构建 设置的名称是其完整的目标路径,使用 name=value 语法:

$ bazel build //my/target --//example:string_flag=some-value # allowed
$ bazel build //my/target --//example:string_flag some-value # not allowed

支持特殊的布尔值语法:

$ bazel build //my/target --//example:boolean_flag
$ bazel build //my/target --no//example:boolean_flag

使用构建设置别名

您可以为构建设置目标路径设置别名,以便在命令行中更轻松地读取 。别名的功能与原生标志类似,并且也使用 双连字符选项语法。

如需设置别名,请将 --flag_alias=ALIAS_NAME=TARGET_PATH 添加到 .bazelrc。例如,如需将别名设置为 coffee,请执行以下操作:

# .bazelrc
build --flag_alias=coffee=//experimental/user/starlark_configurations/basic_build_setting:coffee-temp

最佳实践:多次设置别名会导致最近设置的 别名优先。请使用唯一的别名,以避免出现意外的解析结果。

如需使用别名,请将其替换为构建设置目标路径。 在用户的 .bazelrc 中设置上述 coffee 示例后:

$ bazel build //my/target --coffee=ICED

而不是

$ bazel build //my/target --//experimental/user/starlark_configurations/basic_build_setting:coffee-temp=ICED

最佳实践:虽然可以在命令行中设置别名,但将其保留在 .bazelrc 中可以减少命令行混乱。

标签类型的构建设置

端到端示例

与其他构建设置不同,标签类型的设置无法使用 build_setting规则参数定义。相反,Bazel 有两个内置规则: label_flaglabel_setting。这些规则会将 实际目标的提供程序转发给构建设置。label_flaglabel_setting 可以由转换读取/写入,并且用户可以像其他 build_setting 规则一样设置 label_flag 。它们的唯一区别在于,它们 无法自定义定义。

标签类型的设置最终将取代后期绑定 默认值的功能。后期绑定默认属性是标签类型的属性,其 最终值可能会受到配置的影响。在 Starlark 中,这将取代 configuration_field API。

# example/rules.bzl
MyProvider = provider(fields = ["my_field"])

def _dep_impl(ctx):
    return MyProvider(my_field = "yeehaw")

dep_rule = rule(
    implementation = _dep_impl
)

def _parent_impl(ctx):
    if ctx.attr.my_field_provider[MyProvider].my_field == "cowabunga":
        ...

parent_rule = rule(
    implementation = _parent_impl,
    attrs = { "my_field_provider": attr.label() }
)

# example/BUILD
load("//example:rules.bzl", "dep_rule", "parent_rule")

dep_rule(name = "dep")

parent_rule(name = "parent", my_field_provider = ":my_field_provider")

label_flag(
    name = "my_field_provider",
    build_setting_default = ":dep"
)

构建设置和 select()

端到端示例

用户可以使用 select()配置构建设置的属性。构建设置目标可以传递给 flag_values 属性 of config_setting。要与配置匹配的值将作为 String传递,然后解析为构建设置的类型以进行匹配。

config_setting(
    name = "my_config",
    flag_values = {
        "//example:favorite_flavor": "MANGO"
    }
)

用户定义的转换

配置转换会将 构建图中的一个配置目标转换为另一个配置目标。

定义

转换定义了规则之间的配置更改。例如,转换会处理“为与父项不同的 CPU 编译我的依赖项”之类的请求。

正式来说,转换是从输入配置到一个或多个 输出配置的函数。大多数转换都是 1:1,例如“使用 --cpu=ppc 替换输入 配置”。1:2+ 转换也可能存在,但存在特殊限制。

在 Starlark 中,转换的定义方式与规则非常相似,包括定义 transition() 函数 和实现函数。

# example/transitions/transitions.bzl
def _impl(settings, attr):
    _ignore = (settings, attr)
    return {"//example:favorite_flavor" : "MINT"}

hot_chocolate_transition = transition(
    implementation = _impl,
    inputs = [],
    outputs = ["//example:favorite_flavor"]
)

transition() 函数接受实现函数、要读取的一组 构建设置(inputs) 和要写入的一组构建设置 (outputs)。实现函数有两个参数:settingsattrsettings 是一个字典 {String:Object},其中包含在 transition()inputs 参数中声明的所有设置 。

attr 是一个字典,其中包含与 转换所附加的规则的属性和值。当作为一 个出站边缘转换附加时,这些 属性的值都是在 select() 解析后配置的。当作为 入站边缘转换附加时,attr不 包含任何使用选择器来解析其值的属性。如果 --foo 上的入站边缘转换读取属性 bar,然后还 选择 --foo 来设置属性 bar,则 入站边缘转换可能会在转换中读取错误的 bar 值。

实现函数必须返回要应用的新构建设置值的字典(或 字典列表,如果 转换具有多个输出配置) 。返回的字典键集必须 完全包含传递给转换函数的 outputs 参数的构建设置集。即使构建设置在转换过程中实际上没有更改,也是如此 - 其原始值必须在返回的字典中显式传递。

定义 1:2+ 转换

端到端示例

出站边缘转换可以将单个输入 配置映射到两个或多个输出配置。这对于定义 捆绑多架构代码的规则非常有用。

1:2+ 转换通过在 转换实现函数中返回字典列表来定义。

# example/transitions/transitions.bzl
def _impl(settings, attr):
    _ignore = (settings, attr)
    return [
        {"//example:favorite_flavor" : "LATTE"},
        {"//example:favorite_flavor" : "MOCHA"},
    ]

coffee_transition = transition(
    implementation = _impl,
    inputs = [],
    outputs = ["//example:favorite_flavor"]
)

它们还可以设置自定义键,规则实现函数可以使用这些键来 读取各个依赖项:

# example/transitions/transitions.bzl
def _impl(settings, attr):
    _ignore = (settings, attr)
    return {
        "Apple deps": {"//command_line_option:cpu": "ppc"},
        "Linux deps": {"//command_line_option:cpu": "x86"},
    }

multi_arch_transition = transition(
    implementation = _impl,
    inputs = [],
    outputs = ["//command_line_option:cpu"]
)

附加转换

端到端示例

转换可以附加在两个位置:入站边缘和出站边缘。 实际上,这意味着规则可以转换自己的配置(入站 边缘转换)并转换其依赖项的配置(出站 边缘转换)。

注意:目前无法将 Starlark 转换附加到原生规则。 如果您需要执行此操作,请与 bazel-discuss@googlegroups.com 联系,以获取有关解决方法的帮助。

入站边缘转换

入站边缘转换通过将 transition 对象 (由 transition() 创建)附加到 rule()'s cfg 参数来激活:

# example/rules.bzl
load("example/transitions:transitions.bzl", "hot_chocolate_transition")
drink_rule = rule(
    implementation = _impl,
    cfg = hot_chocolate_transition,
    ...

入站边缘转换必须是 1:1 转换。

出站边缘转换

出站边缘转换通过将 transition 对象 (由 transition() 创建)附加到属性的 cfg 参数来激活:

# example/rules.bzl
load("example/transitions:transitions.bzl", "coffee_transition")
drink_rule = rule(
    implementation = _impl,
    attrs = { "dep": attr.label(cfg = coffee_transition)}
    ...

出站边缘转换可以是 1:1 或 1:2+。

如需了解如何读取这些键,请参阅使用转换访问属性

原生选项的转换

端到端示例

Starlark 转换还可以通过选项名称的特殊前缀声明对原生构建 配置选项的读取和写入。

# example/transitions/transitions.bzl
def _impl(settings, attr):
    _ignore = (settings, attr)
    return {"//command_line_option:cpu": "k8"}

cpu_transition = transition(
    implementation = _impl,
    inputs = [],
    outputs = ["//command_line_option:cpu"]

不受支持的原生选项

Bazel 不支持使用 "//command_line_option:define"--define 进行转换。请改用自定义 构建设置。一般来说,不建议使用 --define的新用法,而建议使用构建设置。

Bazel 不支持对 --config 进行转换。这是因为 --config 是 一个“扩展”标志,它会扩展到其他标志。

至关重要的是,--config 可能包含不影响构建配置的标志, 例如 --spawn_strategy 。Bazel 在设计上无法将此类标志绑定到各个目标。这意味着 无法在转换中以一致的方式应用它们。

作为一种解决方法,您可以在转换中显式列出属于 配置的标志。这需要在两个位置维护 --config's 的扩展,这是一个已知的界面缺陷。

允许使用多个构建设置的转换

设置允许使用多个值的构建设置时,必须使用列表设置该设置的值。

# example/buildsettings/build_settings.bzl
string_flag = rule(
    implementation = _impl,
    build_setting = config.string(flag = True, allow_multiple = True)
)
# example/BUILD
load("//example/buildsettings:build_settings.bzl", "string_flag")
string_flag(name = "roasts", build_setting_default = "medium")
# example/transitions/rules.bzl
def _transition_impl(settings, attr):
    # Using a value of just "dark" here will throw an error
    return {"//example:roasts" : ["dark"]},

coffee_transition = transition(
    implementation = _transition_impl,
    inputs = [],
    outputs = ["//example:roasts"]
)

空操作转换

如果转换返回 {}[]None,则表示将所有 设置保留为其原始值的简写形式。这比显式 将每个输出设置为自身更方便。

# example/transitions/transitions.bzl
def _impl(settings, attr):
    _ignore = (attr)
    if settings["//example:already_chosen"] is True:
      return {}
    return {
      "//example:favorite_flavor": "dark chocolate",
      "//example:include_marshmallows": "yes",
      "//example:desired_temperature": "38C",
    }

hot_chocolate_transition = transition(
    implementation = _impl,
    inputs = ["//example:already_chosen"],
    outputs = [
        "//example:favorite_flavor",
        "//example:include_marshmallows",
        "//example:desired_temperature",
    ]
)

使用转换访问属性

端到端示例

转换附加到出站边缘 时(无论转换是 1:1 转换还是 1:2+ 转换),如果 ctx.attr 尚不是列表 ,则强制将其设为列表。此列表中元素的顺序未指定。

# example/transitions/rules.bzl
def _transition_impl(settings, attr):
    return {"//example:favorite_flavor" : "LATTE"},

coffee_transition = transition(
    implementation = _transition_impl,
    inputs = [],
    outputs = ["//example:favorite_flavor"]
)

def _rule_impl(ctx):
    # Note: List access even though "dep" is not declared as list
    transitioned_dep = ctx.attr.dep[0]

    # Note: Access doesn't change, other_deps was already a list
    for other_dep in ctx.attr.other_deps:
      # ...


coffee_rule = rule(
    implementation = _rule_impl,
    attrs = {
        "dep": attr.label(cfg = coffee_transition)
        "other_deps": attr.label_list(cfg = coffee_transition)
    })

如果转换是 1:2+ 并且设置了自定义键,则可以使用 ctx.split_attr 为每个键读取各个依赖项:

# example/transitions/rules.bzl
def _impl(settings, attr):
    _ignore = (settings, attr)
    return {
        "Apple deps": {"//command_line_option:cpu": "ppc"},
        "Linux deps": {"//command_line_option:cpu": "x86"},
    }

multi_arch_transition = transition(
    implementation = _impl,
    inputs = [],
    outputs = ["//command_line_option:cpu"]
)

def _rule_impl(ctx):
    apple_dep = ctx.split_attr.dep["Apple deps"]
    linux_dep = ctx.split_attr.dep["Linux deps"]
    # ctx.attr has a list of all deps for all keys. Order is not guaranteed.
    all_deps = ctx.attr.dep

multi_arch_rule = rule(
    implementation = _rule_impl,
    attrs = {
        "dep": attr.label(cfg = multi_arch_transition)
    })

请点击此处查看完整示例

与平台和工具链集成

如今,许多原生标志(例如 --cpu--crosstool_top)都与 工具链解析相关。将来,对这些类型的 标志的显式转换可能会被对 目标平台的转换所取代。

内存和性能注意事项

向构建添加转换(以及因此添加新配置)需要付出一定的 代价:构建图更大、构建图更难理解,以及构建速度更慢 。在考虑在构建规则中使用 转换时,值得考虑这些代价。以下示例展示了转换 如何使构建图呈指数级增长。

行为不端的构建:一个案例研究

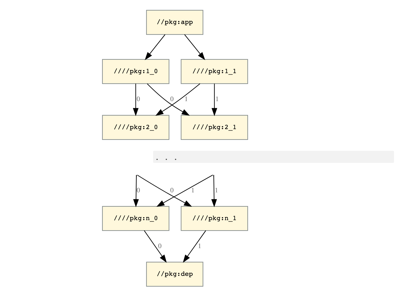
可伸缩性图表

图 1。可伸缩性图表,显示了顶级目标及其依赖项。

此图显示了一个顶级目标 //pkg:app,它依赖于两个目标:a //pkg:1_0//pkg:1_1。这两个目标都依赖于两个目标://pkg:2_0//pkg:2_1。这两个目标都依赖于两个目标://pkg:3_0//pkg:3_1。 以此类推,直到 //pkg:n_0//pkg:n_1,这两个目标都依赖于单个 目标 //pkg:dep

构建 //pkg:app 需要以下目标: \(2n+2\)

  • //pkg:app
  • //pkg:dep
  • //pkg:i_0//pkg:i_1(适用于) \(i\) in \([1..n]\)

假设您实现了一个标志 --//foo:owner=<STRING>,并且//pkg:i_b适用

depConfig = myConfig + depConfig.owner="$(myConfig.owner)$(b)"

换句话说,//pkg:i_b 会将其所有依赖项的 --owner 的旧值附加到 b

这会生成以下 配置的目标

//pkg:app                              //foo:owner=""
//pkg:1_0                              //foo:owner=""
//pkg:1_1                              //foo:owner=""
//pkg:2_0 (via //pkg:1_0)              //foo:owner="0"
//pkg:2_0 (via //pkg:1_1)              //foo:owner="1"
//pkg:2_1 (via //pkg:1_0)              //foo:owner="0"
//pkg:2_1 (via //pkg:1_1)              //foo:owner="1"
//pkg:3_0 (via //pkg:1_0 → //pkg:2_0)  //foo:owner="00"
//pkg:3_0 (via //pkg:1_0 → //pkg:2_1)  //foo:owner="01"
//pkg:3_0 (via //pkg:1_1 → //pkg:2_0)  //foo:owner="10"
//pkg:3_0 (via //pkg:1_1 → //pkg:2_1)  //foo:owner="11"
...

//pkg:dep 生成 \(2^n\) 配置的目标:config.owner= "\(b_0b_1...b_n\)"(适用于所有 \(b_i\) )。 \(\{0,1\}\)

这使得构建图比目标图呈指数级增长,并带来 相应的内存和性能后果。

待办事项:添加用于衡量和缓解这些问题的策略。

深入阅读

如需详细了解如何修改构建配置,请参阅: