Skyframe

O modelo de avaliação paralela e incremental do Bazel.

Modelo de dados

O modelo de dados consiste nos seguintes itens:

  • SkyValue. Também chamados de nós. SkyValues são objetos imutáveis que contêm todos os dados criados durante o build e as entradas dele. Exemplos: arquivos de entrada, arquivos de saída, destinos e destinos configurados.
  • SkyKey. Um nome imutável curto para referenciar um SkyValue, por exemplo, FILECONTENTS:/tmp/foo ou PACKAGE://foo.
  • SkyFunction. Cria nós com base nas chaves e nos nós dependentes.
  • Gráfico de nós. Uma estrutura de dados que contém a relação de dependência entre os nós.
  • Skyframe. Codinome para a estrutura de avaliação incremental em que o Bazel se baseia.

Avaliação

Um build é realizado avaliando o nó que representa a solicitação de build.

Primeiro, o Bazel encontra a SkyFunction correspondente à chave do SkyKey de nível superior. Em seguida, a função solicita a avaliação dos nós necessários para avaliar o nó de nível superior, o que, por sua vez, resulta em outras chamadas SkyFunction, até que os nós folha sejam alcançados. Os nós folha geralmente representam arquivos de entrada no sistema de arquivos. Por fim, o Bazel acaba com o valor do SkyValue de nível superior, alguns efeitos colaterais (como arquivos de saída no sistema de arquivos) e um gráfico acíclico direcionado das dependências entre os nós envolvidos no build.

Uma SkyFunction pode solicitar SkyKeys em várias passagens se não puder informar com antecedência todos os nós necessários para fazer o trabalho. Um exemplo simples é avaliar um nó de arquivo de entrada que acaba sendo um link simbólico: a função tenta ler o arquivo, percebe que é um link simbólico e, portanto, busca o nó do sistema de arquivos que representa o destino do link simbólico. Mas isso pode ser um link simbólico, caso em que a função original também precisará buscar o destino.

As funções são representadas no código pela interface SkyFunction e pelos serviços fornecidos a ela por uma interface chamada SkyFunction.Environment. Estas são as coisas que as funções podem fazer:

  • Solicitar a avaliação de outro nó chamando env.getValue. Se o nó estiver disponível, o valor dele será retornado. Caso contrário, null será retornado e a função deverá retornar null. No último caso, o nó dependente é avaliado e, em seguida, o builder do nó original é invocado novamente, mas desta vez a mesma chamada env.getValue retornará um valor não null.
  • Solicitar a avaliação de vários outros nós chamando env.getValues(). Isso faz essencialmente a mesma coisa, exceto que os nós dependentes são avaliados em paralelo.
  • Fazer a computação durante a invocação
  • Ter efeitos colaterais, por exemplo, gravar arquivos no sistema de arquivos. É preciso ter cuidado para que duas funções diferentes não interfiram umas nas outras. Em geral, os efeitos colaterais de gravação (em que os dados fluem para fora do Bazel) são aceitáveis, mas os efeitos colaterais de leitura (em que os dados fluem para dentro do Bazel sem uma dependência registrada) não são, porque são uma dependência não registrada e, como tal, podem causar builds incrementais incorretos.

Implementações SkyFunction bem-comportadas evitam acessar dados de qualquer outra forma que não seja solicitando dependências (como ler diretamente o sistema de arquivos), porque isso resulta no Bazel não registrar a dependência de dados no arquivo lido, resultando em builds incrementais incorretos.

Quando uma função tiver dados suficientes para fazer o trabalho, ela deverá retornar um valor não null indicando a conclusão.

Essa estratégia de avaliação tem vários benefícios:

  • Hermeticidade. Se as funções só solicitarem dados de entrada dependendo de outros nós, o Bazel poderá garantir que, se o estado de entrada for o mesmo, os mesmos dados serão retornados. Se todas as funções do Sky forem determinísticas, isso significa que todo o build também será determinístico.
  • Incrementabilidade correta e perfeita. Se todos os dados de entrada de todas as funções forem registrados, o Bazel poderá invalidar apenas o conjunto exato de nós que precisam ser invalidados quando os dados de entrada mudarem.
  • Paralelismo. Como as funções só podem interagir umas com as outras solicitando dependências, as funções que não dependem umas das outras podem ser executadas em paralelo, e o Bazel pode garantir que o resultado seja o mesmo que se elas fossem executadas sequencialmente.

Incrementabilidade

Como as funções só podem acessar dados de entrada dependendo de outros nós, o Bazel pode criar um gráfico de fluxo de dados completo dos arquivos de entrada para os arquivos de saída e usar essas informações para recriar apenas os nós que realmente precisam ser recriados: o fechamento transitivo reverso do conjunto de arquivos de entrada alterados.

Em particular, existem duas estratégias de incrementabilidade possíveis: a de baixo para cima e a de cima para baixo. Qual delas é ideal depende da aparência do gráfico de dependência.

  • Durante a invalidação de baixo para cima, depois que um gráfico é criado e o conjunto de entradas alteradas é conhecido, todos os nós que dependem transitivamente de arquivos alterados são invalidados. Isso é ideal se o mesmo nó de nível superior for criado novamente. A invalidação de baixo para cima exige a execução de stat() em todos os arquivos de entrada do build anterior para determinar se eles foram alterados. Isso pode ser melhorado usando inotify ou um mecanismo semelhante para saber sobre arquivos alterados.

  • Durante a invalidação de cima para baixo, o fechamento transitivo do nó de nível superior é verificado, e apenas os nós cujo fechamento transitivo está limpo são mantidos. Isso é melhor se o grafo de nós for grande, mas o próximo build só precisar de um pequeno subconjunto dele: a invalidação de baixo para cima invalidaria o grafo maior do primeiro build, ao contrário da invalidação de cima para baixo, que apenas percorre o pequeno grafo do segundo build.

O Bazel só faz invalidação de baixo para cima.

Para aumentar a incrementabilidade, o Bazel usa a poda de mudanças: se um nó for invalidado, mas, após a recriação, for descoberto que o novo valor é o mesmo que o antigo, os nós que foram invalidados devido a uma mudança nesse nó serão "ressuscitados".

Isso é útil, por exemplo, se você mudar um comentário em um arquivo C++: o arquivo .o gerado a partir dele será o mesmo. Portanto, não é necessário chamar o vinculador novamente.

Vinculação / compilação incremental

A principal limitação desse modelo é que a invalidação de um nó é uma questão de tudo ou nada: quando uma dependência muda, o nó dependente é sempre recriado do zero, mesmo que exista um algoritmo melhor que modifique o valor antigo do nó com base nas mudanças. Alguns exemplos em que isso seria útil:

  • Vinculação incremental
  • Quando um único arquivo de classe muda em um arquivo JAR, é possível modificar o arquivo JAR no local em vez de criá-lo novamente do zero.

O motivo pelo qual o Bazel não oferece suporte a essas coisas de maneira fundamentada é duplo:

  • Houve ganhos de performance limitados.
  • A dificuldade de validar se o resultado da mutação é o mesmo de uma recriação limpa seria, e o Google valoriza builds que são repetíveis bit a bit.

Até agora, era possível alcançar uma performance boa o suficiente decompondo uma etapa de build cara e alcançando uma reavaliação parcial dessa forma. Por exemplo, em um app Android, é possível dividir todas as classes em vários grupos e dex-los separadamente. Dessa forma, se as classes em um grupo não forem alteradas, a dexagem não precisará ser refeita.

Mapeamento para conceitos do Bazel

Este é um resumo de alto nível das principais implementações de SkyFunction e SkyValue que o Bazel usa para realizar um build:

  • FileStateValue. O resultado de um lstat(). Para arquivos existentes, a função também calcula informações adicionais para detectar mudanças no arquivo. Esse é o nó de nível mais baixo no gráfico do Skyframe e não tem dependências.
  • FileValue. Usado por qualquer coisa que se preocupe com o conteúdo real ou o caminho resolvido de um arquivo. Depende do FileStateValue correspondente e de todos os links simbólicos que precisam ser resolvidos (como o FileValue para a/b precisa do caminho resolvido de a e do caminho resolvido de a/b). A distinção entre FileValue e FileStateValue é importante porque o último pode ser usado em casos em que o conteúdo do arquivo não é realmente necessário. Por exemplo, o conteúdo do arquivo é irrelevante ao avaliar globs do sistema de arquivos (como srcs=glob(["*/*.java"])).
  • DirectoryListingStateValue. O resultado de readdir(). Como FileStateValue, esse é o nó de nível mais baixo e não tem dependências.
  • DirectoryListingValue. Usado por qualquer coisa que se preocupe com as entradas de um diretório. Depende do DirectoryListingStateValue correspondente, bem como do FileValue associado do diretório.
  • PackageValue. Representa a versão analisada de um arquivo BUILD. Depende do FileValue do arquivo BUILD associado e também transitivamente de qualquer DirectoryListingValue usado para resolver os globs no pacote (a estrutura de dados que representa o conteúdo de um arquivo BUILD internamente).
  • ConfiguredTargetValue. Representa um destino configurado, que é uma tupla do conjunto de ações geradas durante a análise de um destino e informações fornecidas aos destinos configurados dependentes. Depende do PackageValue em que o destino correspondente está, dos ConfiguredTargetValues de dependências diretas e de um nó especial que representa a configuração do build.
  • ArtifactValue. Representa um arquivo no build, seja uma origem ou um artefato de saída. Os artefatos são quase equivalentes a arquivos e são usados para se referir a arquivos durante a execução real das etapas de build. Os arquivos de origem dependem do FileValue do nó associado, e os artefatos de saída dependem do ActionExecutionValue de qualquer ação que gere o artefato.
  • ActionExecutionValue. Representa a execução de uma ação. Depende dos ArtifactValues dos arquivos de entrada. A ação que ele executa está contida na SkyKey, o que é contrário ao conceito de que as SkyKeys devem ser pequenas. Observe que ActionExecutionValue e ArtifactValue não são usados se a fase de execução não for executada.

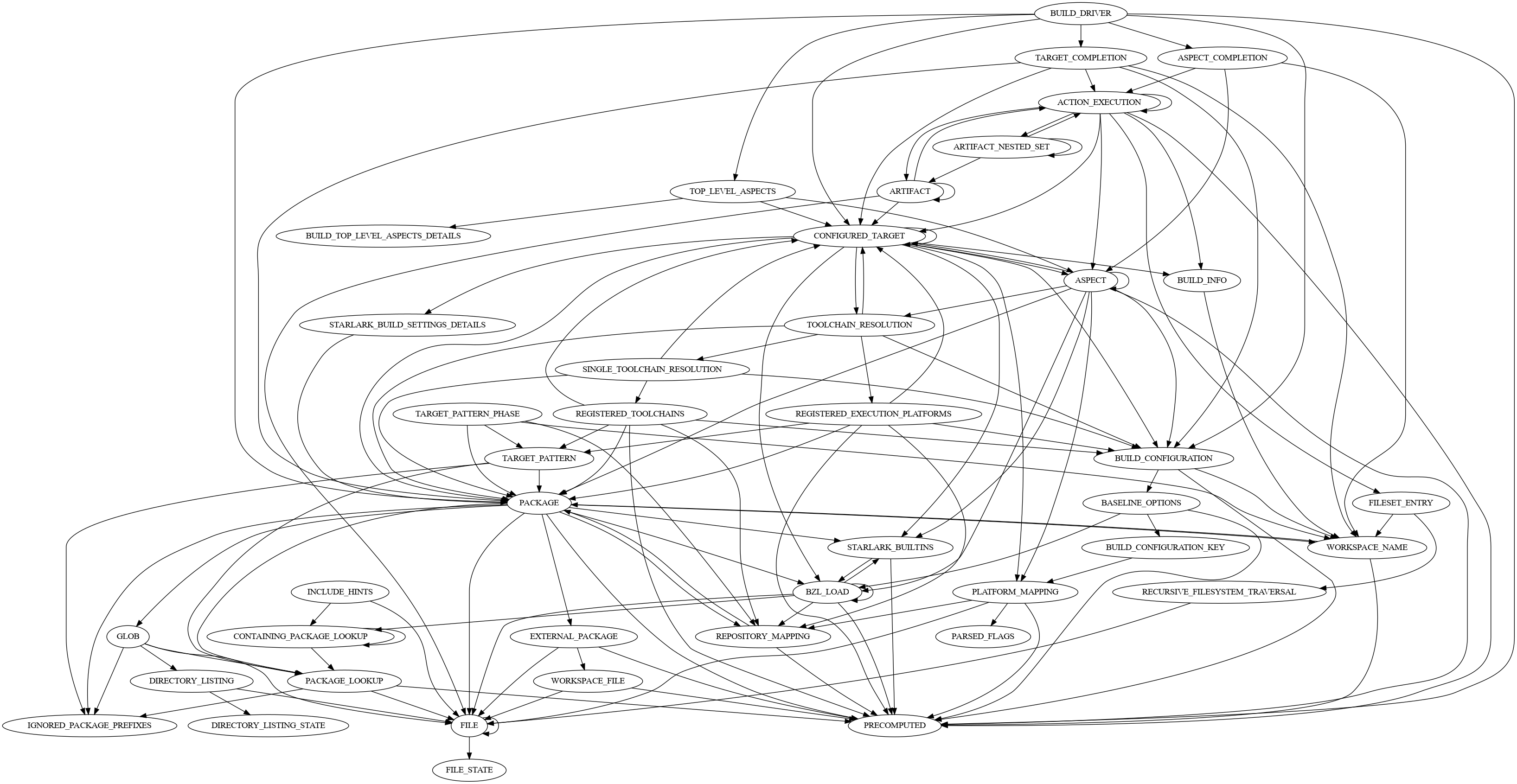
Como um auxílio visual, este diagrama mostra as relações entre as implementações do SkyFunction após um build do próprio Bazel:

Um gráfico das relações de implementação do SkyFunction