En esta página, se explican los beneficios y el uso básico de las configuraciones de Starlark, la API de Bazel para personalizar la forma en que se compila tu proyecto. Incluye cómo definir la configuración de compilación y proporciona ejemplos.
Esto permite hacer lo siguiente:
- Define marcas personalizadas para tu proyecto, lo que hace que ya no sea necesario usar
--define. - Escribe transiciones para configurar las dependencias en configuraciones diferentes a las de sus elementos superiores (como
--compilation_mode=opto--cpu=arm). - Incorporar mejores valores predeterminados en las reglas (por ejemplo, compilar automáticamente
//my:android_appcon un SDK especificado)
y mucho más, todo completamente desde archivos .bzl (no se requiere ninguna versión de Bazel). Consulta el repositorio de bazelbuild/examples para ver ejemplos.
Configuración de compilación definida por el usuario
Un parámetro de configuración de compilación es una sola pieza de información de configuración. Piensa en una configuración como un mapa de clave-valor. Si estableces --cpu=ppc y --copt="-DFoo", se produce una configuración que se ve como {cpu: ppc, copt: "-DFoo"}. Cada entrada es un parámetro de configuración de compilación.
Las marcas tradicionales, como cpu y copt, son parámetros de configuración nativos: sus claves se definen y sus valores se establecen dentro del código Java nativo de Bazel.
Los usuarios de Bazel solo pueden leerlos y escribirlos a través de la línea de comandos y otras APIs que se mantienen de forma nativa. Cambiar las marcas nativas y las APIs que las exponen requiere una versión de Bazel. Los parámetros de configuración de compilación definidos por el usuario se definen en archivos .bzl (por lo que no necesitan una versión de Bazel para registrar los cambios). También se pueden establecer a través de la línea de comandos (si se designan como flags, consulta más información a continuación), pero también se pueden establecer a través de transiciones definidas por el usuario.
Cómo definir la configuración de compilación
El parámetro build_setting rule()
Los parámetros de configuración de compilación son reglas como cualquier otra y se diferencian con el atributo build_setting de la función rule() de Starlark.
# example/buildsettings/build_settings.bzl
string_flag = rule(
implementation = _impl,
build_setting = config.string(flag = True)
)
El atributo build_setting toma una función que designa el tipo de configuración de compilación. El tipo se limita a un conjunto de tipos básicos de Starlark, como bool y string. Consulta la documentación del módulo config para obtener más detalles. Se pueden realizar operaciones de escritura más complicadas en la función de implementación de la regla. A continuación, se brinda más información sobre este tema.
Las funciones del módulo config toman un parámetro booleano opcional, flag, que se establece en falso de forma predeterminada. Si flag se establece en verdadero, los usuarios pueden establecer el parámetro de configuración de compilación en la línea de comandos, así como los escritores de reglas de forma interna a través de valores predeterminados y transiciones.
No todos los parámetros de configuración deben poder establecerlos los usuarios. Por ejemplo, si como escritor de reglas tienes algún modo de depuración que te gustaría activar dentro de las reglas de prueba, no querrás darles a los usuarios la capacidad de activar indiscriminadamente esa función dentro de otras reglas que no sean de prueba.
Cómo usar ctx.build_setting_value
Al igual que todas las reglas, las reglas de configuración de compilación tienen funciones de implementación.
Se puede acceder al valor básico de tipo Starlark de la configuración de compilación a través del método ctx.build_setting_value. Este método solo está disponible para los objetos ctx de las reglas de configuración de compilación. Estos métodos de implementación pueden reenviar directamente el valor de configuración de la compilación o realizar un trabajo adicional sobre él, como la verificación de tipos o la creación de estructuras más complejas. A continuación, se muestra cómo implementarías un parámetro de configuración de compilación con tipo enum:
# example/buildsettings/build_settings.bzl
TemperatureProvider = provider(fields = ['type'])
temperatures = ["HOT", "LUKEWARM", "ICED"]
def _impl(ctx):
raw_temperature = ctx.build_setting_value
if raw_temperature not in temperatures:
fail(str(ctx.label) + " build setting allowed to take values {"
+ ", ".join(temperatures) + "} but was set to unallowed value "
+ raw_temperature)
return TemperatureProvider(type = raw_temperature)
temperature = rule(
implementation = _impl,
build_setting = config.string(flag = True)
)
Cómo definir marcas de cadena de varios conjuntos
La configuración de cadenas tiene un parámetro allow_multiple adicional que permite que la marca se establezca varias veces en la línea de comandos o en los archivos bazelrc. Su valor predeterminado aún se establece con un atributo de tipo cadena:
# example/buildsettings/build_settings.bzl
allow_multiple_flag = rule(
implementation = _impl,
build_setting = config.string(flag = True, allow_multiple = True)
)
# example/BUILD
load("//example/buildsettings:build_settings.bzl", "allow_multiple_flag")
allow_multiple_flag(
name = "roasts",
build_setting_default = "medium"
)
Cada configuración de la marca se trata como un solo valor:
$ bazel build //my/target --//example:roasts=blonde \
--//example:roasts=medium,dark
Lo anterior se analiza como {"//example:roasts": ["blonde", "medium,dark"]} y ctx.build_setting_value devuelve la lista ["blonde", "medium,dark"].
Cómo crear instancias de la configuración de compilación
Las reglas definidas con el parámetro build_setting tienen un atributo build_setting_default obligatorio implícito. Este atributo adopta el mismo tipo que el declarado por el parámetro build_setting.
# example/buildsettings/build_settings.bzl
FlavorProvider = provider(fields = ['type'])
def _impl(ctx):
return FlavorProvider(type = ctx.build_setting_value)
flavor = rule(
implementation = _impl,
build_setting = config.string(flag = True)
)
# example/BUILD
load("//example/buildsettings:build_settings.bzl", "flavor")
flavor(
name = "favorite_flavor",
build_setting_default = "APPLE"
)
Configuración predefinida
La biblioteca Skylib incluye un conjunto de parámetros de configuración predefinidos que puedes crear instancias sin tener que escribir código personalizado de Starlark.
Por ejemplo, para definir un parámetro de configuración que acepte un conjunto limitado de valores de cadena, haz lo siguiente:
# example/BUILD
load("@bazel_skylib//rules:common_settings.bzl", "string_flag")
string_flag(
name = "myflag",
values = ["a", "b", "c"],
build_setting_default = "a",
)
Para obtener una lista completa, consulta Reglas de configuración de compilación comunes.
Cómo usar la configuración de compilación
Según la configuración de compilación
Si un destino desea leer un fragmento de información de configuración, puede depender directamente del parámetro de configuración de compilación a través de una dependencia de atributo normal.
# example/rules.bzl
load("//example/buildsettings:build_settings.bzl", "FlavorProvider")
def _rule_impl(ctx):
if ctx.attr.flavor[FlavorProvider].type == "ORANGE":
...
drink_rule = rule(
implementation = _rule_impl,
attrs = {
"flavor": attr.label()
}
)
# example/BUILD
load("//example:rules.bzl", "drink_rule")
load("//example/buildsettings:build_settings.bzl", "flavor")
flavor(
name = "favorite_flavor",
build_setting_default = "APPLE"
)
drink_rule(
name = "my_drink",
flavor = ":favorite_flavor",
)
Es posible que los lenguajes deseen crear un conjunto canónico de parámetros de configuración de compilación de los que dependan todas las reglas para ese lenguaje. Si bien el concepto nativo de fragments ya no existe como un objeto codificado en el mundo de la configuración de Starlark, una forma de traducir este concepto sería usar conjuntos de atributos implícitos comunes. Por ejemplo:
# kotlin/rules.bzl
_KOTLIN_CONFIG = {
"_compiler": attr.label(default = "//kotlin/config:compiler-flag"),
"_mode": attr.label(default = "//kotlin/config:mode-flag"),
...
}
...
kotlin_library = rule(
implementation = _rule_impl,
attrs = dicts.add({
"library-attr": attr.string()
}, _KOTLIN_CONFIG)
)
kotlin_binary = rule(
implementation = _binary_impl,
attrs = dicts.add({
"binary-attr": attr.label()
}, _KOTLIN_CONFIG)
Cómo usar la configuración de compilación en la línea de comandos
Al igual que con la mayoría de las marcas nativas, puedes usar la línea de comandos para establecer parámetros de configuración de compilación marcados como marcas. El nombre del parámetro de configuración de compilación es su ruta de destino completa con la sintaxis de name=value:
$ bazel build //my/target --//example:string_flag=some-value # allowed
$ bazel build //my/target --//example:string_flag some-value # not allowed
Se admite la sintaxis booleana especial:
$ bazel build //my/target --//example:boolean_flag
$ bazel build //my/target --no//example:boolean_flag
Cómo usar alias de configuración de compilación
Puedes establecer un alias para la ruta de destino de tu configuración de compilación para que sea más fácil de leer en la línea de comandos. Los alias funcionan de manera similar a las marcas nativas y también usan la sintaxis de opciones con doble guion.
Para establecer un alias, agrega --flag_alias=ALIAS_NAME=TARGET_PATH a tu .bazelrc . Por ejemplo, para establecer un alias en coffee, haz lo siguiente:
# .bazelrc
build --flag_alias=coffee=//experimental/user/starlark_configurations/basic_build_setting:coffee-temp
Práctica recomendada: Si se configura un alias varias veces, prevalece el más reciente. Usa nombres de alias únicos para evitar resultados de análisis no deseados.
Para usar el alias, escríbelo en lugar de la ruta de destino del parámetro de configuración de compilación.
Con el ejemplo anterior de coffee establecido en el .bazelrc del usuario, se obtiene lo siguiente:
$ bazel build //my/target --coffee=ICED
en lugar de
$ bazel build //my/target --//experimental/user/starlark_configurations/basic_build_setting:coffee-temp=ICED
Práctica recomendada: Si bien es posible establecer alias en la línea de comandos, dejarlos en un .bazelrc reduce el desorden de la línea de comandos.
Configuración de compilación con tipo de etiqueta
A diferencia de otros parámetros de configuración de compilación, los parámetros de configuración con tipo de etiqueta no se pueden definir con el parámetro de regla build_setting. En cambio, Bazel tiene dos reglas integradas: label_flag y label_setting. Estas reglas reenvían los proveedores del destino real al que se establece el parámetro de configuración de compilación. label_flag y label_setting pueden leerse o escribirse mediante transiciones, y el usuario puede establecer label_flag como puede establecer otras reglas de build_setting. La única diferencia es que no se pueden definir de forma personalizada.
Con el tiempo, la configuración con etiquetas reemplazará la funcionalidad de los valores predeterminados de vinculación tardía. Los atributos predeterminados vinculados tardíamente son atributos de tipo Label cuyos valores finales pueden verse afectados por la configuración. En Starlark, esto reemplazará la API de configuration_field.
# example/rules.bzl
MyProvider = provider(fields = ["my_field"])
def _dep_impl(ctx):
return MyProvider(my_field = "yeehaw")
dep_rule = rule(
implementation = _dep_impl
)
def _parent_impl(ctx):
if ctx.attr.my_field_provider[MyProvider].my_field == "cowabunga":
...
parent_rule = rule(
implementation = _parent_impl,
attrs = { "my_field_provider": attr.label() }
)
# example/BUILD
load("//example:rules.bzl", "dep_rule", "parent_rule")
dep_rule(name = "dep")
parent_rule(name = "parent", my_field_provider = ":my_field_provider")
label_flag(
name = "my_field_provider",
build_setting_default = ":dep"
)
Configuración de compilación y select()
Los usuarios pueden configurar atributos en los parámetros de configuración de compilación con select(). Los destinos de configuración de compilación se pueden pasar al atributo flag_values de config_setting. El valor que debe coincidir con la configuración se pasa como un String y, luego, se analiza según el tipo del parámetro de configuración de compilación para la coincidencia.
config_setting(
name = "my_config",
flag_values = {
"//example:favorite_flavor": "MANGO"
}
)
Transiciones definidas por el usuario
Una transición de configuración asigna la transformación de un destino configurado a otro dentro del gráfico de compilación.
Definición
Las transiciones definen los cambios de configuración entre reglas. Por ejemplo, una solicitud como "compila mi dependencia para una CPU diferente de la de su elemento superior" se controla con una transición.
Formalmente, una transición es una función que va de una configuración de entrada a una o más configuraciones de salida. La mayoría de las transiciones son 1:1, como "anular la configuración de entrada con --cpu=ppc". También pueden existir transiciones 1:2 o más, pero con restricciones especiales.
En Starlark, las transiciones se definen de manera muy similar a las reglas, con una función definitoria transition() y una función de implementación.
# example/transitions/transitions.bzl
def _impl(settings, attr):
_ignore = (settings, attr)
return {"//example:favorite_flavor" : "MINT"}
hot_chocolate_transition = transition(
implementation = _impl,
inputs = [],
outputs = ["//example:favorite_flavor"]
)
La función transition() toma una función de implementación, un conjunto de parámetros de configuración de compilación para leer(inputs) y un conjunto de parámetros de configuración de compilación para escribir (outputs). La función de implementación tiene dos parámetros, settings y attr. settings es un diccionario {String:Object} de todos los parámetros de configuración declarados en el parámetro inputs en transition().
attr es un diccionario de atributos y valores de la regla a la que se adjunta la transición. Cuando se adjunta como una transición de borde saliente, los valores de estos atributos se configuran después de la resolución de select(). Cuando se adjunta como una transición de borde entrante, attr no incluye ningún atributo que use un selector para resolver su valor. Si una transición de borde entrante en --foo lee el atributo bar y, luego, también selecciona --foo para establecer el atributo bar, existe la posibilidad de que la transición de borde entrante lea el valor incorrecto de bar en la transición.
La función de implementación debe devolver un diccionario (o una lista de diccionarios, en el caso de transiciones con varias configuraciones de salida) de los nuevos valores de configuración de compilación que se aplicarán. Los conjuntos de claves de diccionario que se devuelven deben contener exactamente el conjunto de parámetros de configuración de compilación que se pasaron al parámetro outputs de la función de transición. Esto es así incluso si un parámetro de configuración de compilación no se cambia durante la transición: su valor original debe pasarse de forma explícita en el diccionario devuelto.
Cómo definir transiciones de 1:2 o más
La transición de arista saliente puede asignar una sola configuración de entrada a dos o más configuraciones de salida. Esto es útil para definir reglas que agrupan código multiarquitectónico.
Las transiciones de 1:2 y posteriores se definen devolviendo una lista de diccionarios en la función de implementación de la transición.
# example/transitions/transitions.bzl
def _impl(settings, attr):
_ignore = (settings, attr)
return [
{"//example:favorite_flavor" : "LATTE"},
{"//example:favorite_flavor" : "MOCHA"},
]
coffee_transition = transition(
implementation = _impl,
inputs = [],
outputs = ["//example:favorite_flavor"]
)
También pueden establecer claves personalizadas que la función de implementación de la regla puede usar para leer dependencias individuales:
# example/transitions/transitions.bzl
def _impl(settings, attr):
_ignore = (settings, attr)
return {
"Apple deps": {"//command_line_option:cpu": "ppc"},
"Linux deps": {"//command_line_option:cpu": "x86"},
}
multi_arch_transition = transition(
implementation = _impl,
inputs = [],
outputs = ["//command_line_option:cpu"]
)
Cómo adjuntar transiciones
Las transiciones se pueden adjuntar en dos lugares: bordes entrantes y bordes salientes. En efecto, esto significa que las reglas pueden hacer la transición de su propia configuración (transición de borde entrante) y de la configuración de sus dependencias (transición de borde saliente).
NOTA: Actualmente, no hay forma de adjuntar transiciones de Starlark a reglas nativas. Si necesitas hacerlo, comunícate con bazel-discuss@googlegroups.com para obtener ayuda y encontrar soluciones alternativas.
Transiciones de borde entrantes
Las transiciones de borde entrantes se activan adjuntando un objeto transition (creado por transition()) al parámetro cfg de rule():
# example/rules.bzl
load("example/transitions:transitions.bzl", "hot_chocolate_transition")
drink_rule = rule(
implementation = _impl,
cfg = hot_chocolate_transition,
...
Las transiciones de borde entrantes deben ser transiciones 1:1.
Transiciones de borde salientes
Las transiciones de borde saliente se activan adjuntando un objeto transition (creado por transition()) al parámetro cfg de un atributo:
# example/rules.bzl
load("example/transitions:transitions.bzl", "coffee_transition")
drink_rule = rule(
implementation = _impl,
attrs = { "dep": attr.label(cfg = coffee_transition)}
...
Las transiciones de borde salientes pueden ser de 1:1 o de 1:2 o más.
Consulta Cómo acceder a los atributos con transiciones para saber cómo leer estas claves.
Transiciones en opciones nativas
Las transiciones de Starlark también pueden declarar lecturas y escrituras en las opciones de configuración de compilación nativas a través de un prefijo especial para el nombre de la opción.
# example/transitions/transitions.bzl
def _impl(settings, attr):
_ignore = (settings, attr)
return {"//command_line_option:cpu": "k8"}
cpu_transition = transition(
implementation = _impl,
inputs = [],
outputs = ["//command_line_option:cpu"]
Opciones nativas no admitidas
Bazel no admite la transición en --define con "//command_line_option:define". En su lugar, usa un parámetro de compilación personalizado. En general, no se recomienda usar --define, sino que se prefieren los parámetros de configuración de compilación.
Bazel no admite la transición en --config. Esto se debe a que --config es una marca de "expansión" que se expande a otras marcas.
Es fundamental tener en cuenta que --config puede incluir marcas que no afectan la configuración de la compilación, como --spawn_strategy. Por diseño, Bazel no puede vincular esas marcas a objetivos individuales. Esto significa que no hay una forma coherente de aplicarlos en las transiciones.
Como solución alternativa, puedes enumerar explícitamente las marcas que son parte de la configuración en tu transición. Esto requiere mantener la expansión de --config en dos lugares, lo que es un defecto conocido de la IU.
Transiciones en la opción para permitir varios parámetros de configuración de compilación
Cuando se configuran parámetros de compilación que permiten varios valores, el valor del parámetro debe establecerse con una lista.
# example/buildsettings/build_settings.bzl
string_flag = rule(
implementation = _impl,
build_setting = config.string(flag = True, allow_multiple = True)
)
# example/BUILD
load("//example/buildsettings:build_settings.bzl", "string_flag")
string_flag(name = "roasts", build_setting_default = "medium")
# example/transitions/rules.bzl
def _transition_impl(settings, attr):
# Using a value of just "dark" here will throw an error
return {"//example:roasts" : ["dark"]},
coffee_transition = transition(
implementation = _transition_impl,
inputs = [],
outputs = ["//example:roasts"]
)
Transiciones no operativas
Si una transición devuelve {}, [] o None, esto es una abreviatura para mantener todos los parámetros de configuración en sus valores originales. Esto puede ser más conveniente que establecer explícitamente cada salida en sí misma.
# example/transitions/transitions.bzl
def _impl(settings, attr):
_ignore = (attr)
if settings["//example:already_chosen"] is True:
return {}
return {
"//example:favorite_flavor": "dark chocolate",
"//example:include_marshmallows": "yes",
"//example:desired_temperature": "38C",
}
hot_chocolate_transition = transition(
implementation = _impl,
inputs = ["//example:already_chosen"],
outputs = [
"//example:favorite_flavor",
"//example:include_marshmallows",
"//example:desired_temperature",
]
)
Cómo acceder a los atributos con transiciones
Cuando se adjunta una transición a una arista saliente (independientemente de si la transición es de 1:1 o de 1:2 o más), se fuerza a que ctx.attr sea una lista si aún no lo es. El orden de los elementos en esta lista no está especificado.
# example/transitions/rules.bzl
def _transition_impl(settings, attr):
return {"//example:favorite_flavor" : "LATTE"},
coffee_transition = transition(
implementation = _transition_impl,
inputs = [],
outputs = ["//example:favorite_flavor"]
)
def _rule_impl(ctx):
# Note: List access even though "dep" is not declared as list
transitioned_dep = ctx.attr.dep[0]
# Note: Access doesn't change, other_deps was already a list
for other_dep in ctx.attr.other_deps:
# ...
coffee_rule = rule(
implementation = _rule_impl,
attrs = {
"dep": attr.label(cfg = coffee_transition)
"other_deps": attr.label_list(cfg = coffee_transition)
})
Si la transición es 1:2+ y establece claves personalizadas, se puede usar ctx.split_attr para leer las dependencias individuales de cada clave:
# example/transitions/rules.bzl
def _impl(settings, attr):
_ignore = (settings, attr)
return {
"Apple deps": {"//command_line_option:cpu": "ppc"},
"Linux deps": {"//command_line_option:cpu": "x86"},
}
multi_arch_transition = transition(
implementation = _impl,
inputs = [],
outputs = ["//command_line_option:cpu"]
)
def _rule_impl(ctx):
apple_dep = ctx.split_attr.dep["Apple deps"]
linux_dep = ctx.split_attr.dep["Linux deps"]
# ctx.attr has a list of all deps for all keys. Order is not guaranteed.
all_deps = ctx.attr.dep
multi_arch_rule = rule(
implementation = _rule_impl,
attrs = {
"dep": attr.label(cfg = multi_arch_transition)
})
Consulta el ejemplo completo aquí.
Integración con plataformas y cadenas de herramientas
Muchas marcas nativas actuales, como --cpu y --crosstool_top, están relacionadas con la resolución de la cadena de herramientas. En el futuro, es probable que las transiciones explícitas en estos tipos de marcas se reemplacen por transiciones en la plataforma de destino.
Consideraciones sobre la memoria y el rendimiento
Agregar transiciones, y, por lo tanto, nuevas configuraciones, a tu compilación tiene un costo: gráficos de compilación más grandes, gráficos de compilación menos comprensibles y compilaciones más lentas. Vale la pena tener en cuenta estos costos cuando consideres usar transiciones en tus reglas de compilación. A continuación, se muestra un ejemplo de cómo una transición podría generar un crecimiento exponencial de tu gráfico de compilación.
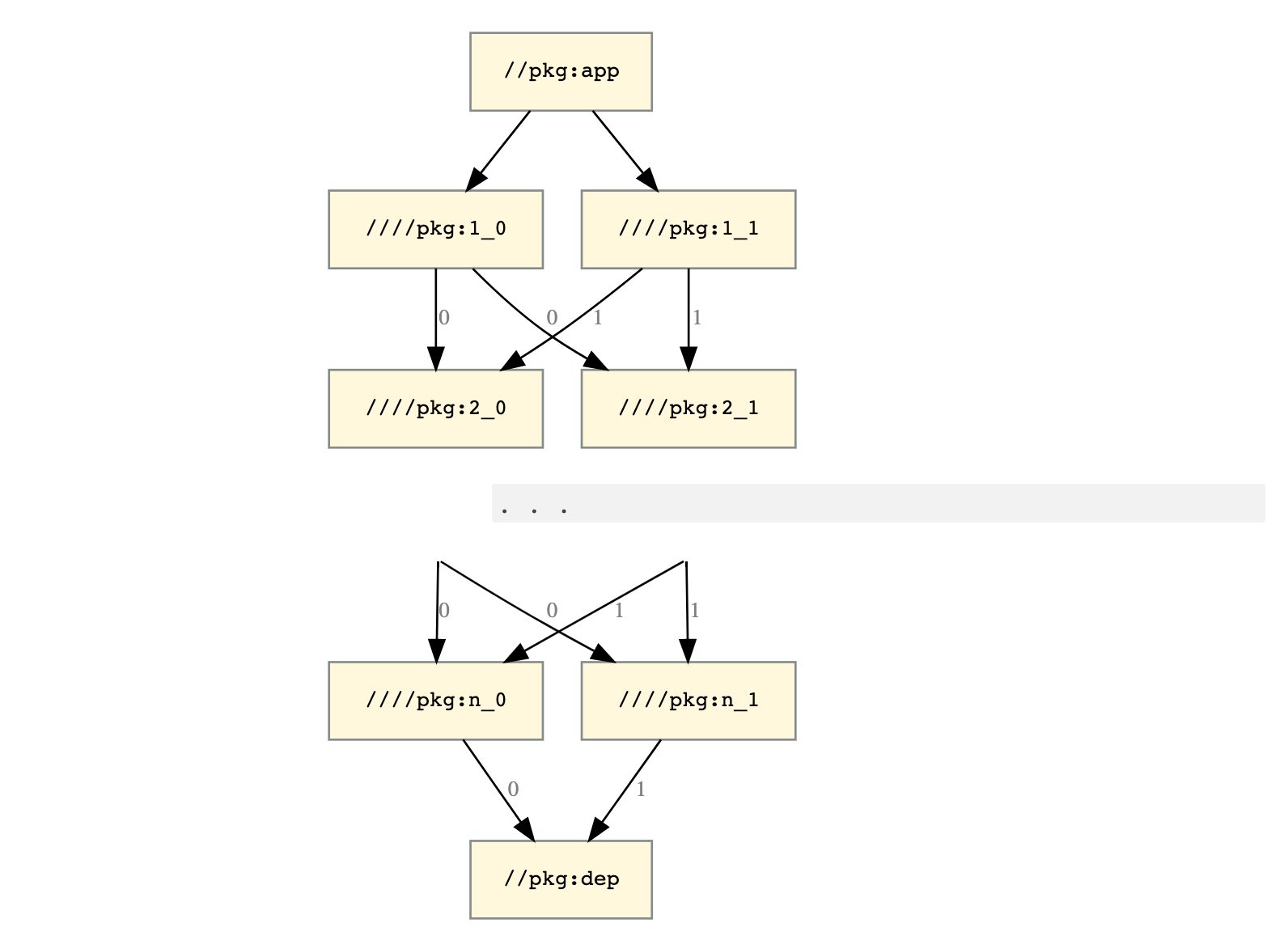
Compilaciones con comportamiento inadecuado: un caso de éxito

Figura 1: Gráfico de escalabilidad que muestra un objetivo de nivel superior y sus dependencias.
En este gráfico, se muestra un objetivo de nivel superior, //pkg:app, que depende de dos objetivos, //pkg:1_0 y //pkg:1_1. Ambos objetivos dependen de otros dos, //pkg:2_0 y //pkg:2_1. Ambos objetivos dependen de otros dos, //pkg:3_0 y //pkg:3_1.
Esto continúa hasta //pkg:n_0 y //pkg:n_1, que dependen de un solo objetivo, //pkg:dep.
La compilación de //pkg:app requiere destinos de \(2n+2\) :
//pkg:app//pkg:dep//pkg:i_0y//pkg:i_1para \(i\) en \([1..n]\)
Imagina que implementas una marca --//foo:owner=<STRING> y se aplica //pkg:i_b.
depConfig = myConfig + depConfig.owner="$(myConfig.owner)$(b)"
En otras palabras, //pkg:i_b agrega b al valor anterior de --owner para todas sus dependencias.
Esto produce los siguientes objetivos configurados:
//pkg:app //foo:owner=""
//pkg:1_0 //foo:owner=""
//pkg:1_1 //foo:owner=""
//pkg:2_0 (via //pkg:1_0) //foo:owner="0"
//pkg:2_0 (via //pkg:1_1) //foo:owner="1"
//pkg:2_1 (via //pkg:1_0) //foo:owner="0"
//pkg:2_1 (via //pkg:1_1) //foo:owner="1"
//pkg:3_0 (via //pkg:1_0 → //pkg:2_0) //foo:owner="00"
//pkg:3_0 (via //pkg:1_0 → //pkg:2_1) //foo:owner="01"
//pkg:3_0 (via //pkg:1_1 → //pkg:2_0) //foo:owner="10"
//pkg:3_0 (via //pkg:1_1 → //pkg:2_1) //foo:owner="11"
...
//pkg:dep produce destinos configurados \(2^n\) : "\(b_0b_1...b_n\)" para todos los \(b_i\) en \(\{0,1\}\).config.owner=
Esto hace que el gráfico de compilación sea exponencialmente más grande que el gráfico de destino, con las consecuencias correspondientes en la memoria y el rendimiento.
TODO: Agrega estrategias para medir y mitigar estos problemas.
Lecturas adicionales
Para obtener más detalles sobre cómo modificar las configuraciones de compilación, consulta los siguientes recursos:
- Configuración de compilación de Starlark
- Hoja de ruta de la configurabilidad de Bazel
- Conjunto completo de ejemplos de extremo a extremo