Skyframe

O modelo de avaliação paralela e incremental do Bazel.

Modelo de dados

O modelo de dados consiste nos seguintes itens:

  • SkyValue. Também chamados de nós. Os SkyValues são objetos imutáveis que contêm todos os dados criados durante o processo e as entradas do build. Por exemplo: arquivos de entrada, arquivos de saída, destinos e destinos configurados.
  • SkyKey. Um nome curto e imutável para referenciar um SkyValue, por exemplo, FILECONTENTS:/tmp/foo ou PACKAGE://foo.
  • SkyFunction. Cria nós com base nas chaves e nos nós dependentes.
  • Gráfico de nós. Uma estrutura de dados que contém a relação de dependência entre nós.
  • Skyframe. Nome de código do framework de avaliação incremental em que o Bazel se baseia.

Avaliação

Uma build é realizada avaliando o nó que representa a solicitação de build.

Primeiro, o Bazel encontra o SkyFunction correspondente à chave do SkyKey de nível superior. Em seguida, a função solicita a avaliação dos nós necessários para avaliar o nó de nível superior, o que resulta em outras chamadas SkyFunction até que os nós folha sejam alcançados. Os nós folha geralmente representam arquivos de entrada no sistema de arquivos. Por fim, o Bazel termina com o valor do SkyValue de nível superior, alguns efeitos colaterais (como arquivos de saída no sistema de arquivos) e um gráfico acíclico direcionado das dependências entre os nós envolvidos na build.

Um SkyFunction pode solicitar SkyKeys em várias passagens se não puder informar com antecedência todos os nós necessários para fazer o trabalho. Um exemplo simples é avaliar um nó de arquivo de entrada que acaba sendo um link simbólico: a função tenta ler o arquivo, percebe que é um link simbólico e, portanto, busca o nó do sistema de arquivos que representa o destino do link simbólico. Mas isso pode ser um link simbólico, e, nesse caso, a função original também precisará buscar o destino.

As funções são representadas no código pela interface SkyFunction e pelos serviços fornecidos a ela por uma interface chamada SkyFunction.Environment. Estas são as ações que as funções podem realizar:

  • Solicite a avaliação de outro nó chamando env.getValue. Se o nó estiver disponível, o valor dele será retornado. Caso contrário, null será retornado, e espera-se que a própria função retorne null. No último caso, o nó dependente é avaliado, e o criador de nós original é invocado novamente, mas, desta vez, a mesma chamada env.getValue vai retornar um valor não null.
  • Solicite a avaliação de vários outros nós chamando env.getValues(). Isso faz essencialmente o mesmo, exceto que os nós dependentes são avaliados em paralelo.
  • Fazer cálculos durante a invocação
  • Ter efeitos colaterais, por exemplo, gravar arquivos no sistema de arquivos. É preciso ter cuidado para que duas funções diferentes não se atrapalhem. Em geral, os efeitos colaterais de gravação (em que os dados fluem para fora do Bazel) são aceitáveis, mas os de leitura (em que os dados fluem para dentro do Bazel sem uma dependência registrada) não são, porque são uma dependência não registrada e, portanto, podem causar builds incrementais incorretos.

Implementações de SkyFunction bem-comportadas evitam acessar dados de qualquer outra forma que não seja solicitando dependências (como ler diretamente o sistema de arquivos), porque isso faz com que o Bazel não registre a dependência de dados no arquivo lido, resultando em builds incrementais incorretos.

Quando uma função tiver dados suficientes para fazer o trabalho, ela vai retornar um valor diferente de null indicando a conclusão.

Essa estratégia de avaliação tem vários benefícios:

  • Hermeticidade. Se as funções solicitarem dados de entrada apenas dependendo de outros nós, o Bazel poderá garantir que, se o estado de entrada for o mesmo, os mesmos dados serão retornados. Se todas as funções de céu forem deterministas, isso significa que todo o build também será determinista.
  • Incrementabilidade correta e perfeita. Se todos os dados de entrada de todas as funções forem registrados, o Bazel poderá invalidar apenas o conjunto exato de nós que precisam ser invalidados quando os dados de entrada mudarem.
  • Paralelismo. Como as funções só podem interagir entre si solicitando dependências, as funções que não dependem umas das outras podem ser executadas em paralelo, e o Bazel garante que o resultado seja o mesmo que se elas fossem executadas em sequência.

Incrementality

Como as funções só podem acessar dados de entrada dependendo de outros nós, o Bazel pode criar um gráfico de fluxo de dados completo dos arquivos de entrada para os arquivos de saída e usar essas informações para reconstruir apenas os nós que realmente precisam ser reconstruídos: o fechamento transitivo inverso do conjunto de arquivos de entrada alterados.

Em particular, existem duas estratégias de incrementalidade possíveis: de baixo para cima e de cima para baixo. A melhor opção depende da aparência do gráfico de dependência.

  • Durante a invalidação de baixo para cima, depois que um gráfico é criado e o conjunto de entradas alteradas é conhecido, todos os nós que dependem transitivamente de arquivos alterados são invalidados. Isso é ideal se o mesmo nó de nível superior for criado novamente. A invalidação de baixo para cima exige a execução de stat() em todos os arquivos de entrada do build anterior para determinar se eles foram alterados. Isso pode ser melhorado usando inotify ou um mecanismo semelhante para saber sobre arquivos alterados.

  • Durante a invalidação de cima para baixo, o fechamento transitivo do nó de nível superior é verificado, e apenas os nós com fechamento transitivo limpo são mantidos. Isso é melhor se o gráfico de nós for grande, mas o próximo build só precisar de um pequeno subconjunto dele: a invalidação de baixo para cima invalidaria o gráfico maior do primeiro build, ao contrário da invalidação de cima para baixo, que apenas percorre o pequeno gráfico do segundo build.

O Bazel só faz invalidação de baixo para cima.

Para aumentar ainda mais a incrementalidade, o Bazel usa a remoção de mudanças: se um nó for invalidado, mas, após a reconstrução, for descoberto que o novo valor é igual ao antigo, os nós que foram invalidados devido a uma mudança nesse nó serão "ressuscitados".

Isso é útil, por exemplo, se alguém mudar um comentário em um arquivo C++: o arquivo .o gerado será o mesmo. Portanto, não é necessário chamar o vinculador novamente.

Vinculação / compilação incremental

A principal limitação desse modelo é que a invalidação de um nó é uma questão de tudo ou nada: quando uma dependência muda, o nó dependente é sempre reconstruído do zero, mesmo que exista um algoritmo melhor que mude o valor antigo do nó com base nas mudanças. Alguns exemplos de quando isso seria útil:

  • Vinculação incremental
  • Quando um único arquivo de classe muda em um arquivo JAR, é possível modificar o arquivo JAR no lugar em vez de criá-lo do zero novamente.

O motivo pelo qual o Bazel não oferece suporte a essas coisas de maneira consistente é duplo:

  • Houve ganhos de performance limitados.
  • É difícil validar se o resultado da mutação é o mesmo de uma recompilação limpa, e o Google valoriza builds que são repetíveis bit a bit.

Até agora, era possível alcançar uma performance boa o suficiente decompondo uma etapa de build cara e fazendo uma reavaliação parcial dessa forma. Por exemplo, em um app Android, é possível dividir todas as classes em vários grupos e dexá-los separadamente. Assim, se as classes em um grupo não forem alteradas, a dexação não precisará ser refeita.

Mapeamento para conceitos do Bazel

Este é um resumo de alto nível das principais implementações de SkyFunction e SkyValue que o Bazel usa para realizar um build:

  • FileStateValue. O resultado de um lstat(). Para arquivos existentes, a função também calcula informações adicionais para detectar mudanças no arquivo. Esse é o nó de nível mais baixo no gráfico do Skyframe e não tem dependências.
  • FileValue. Usado por qualquer coisa que se preocupe com o conteúdo real ou o caminho resolvido de um arquivo. Depende do FileStateValue correspondente e de todos os symlinks que precisam ser resolvidos, como o FileValue para a/b, que precisa do caminho resolvido de a e de a/b. A distinção entre FileValue e FileStateValue é importante porque o último pode ser usado em casos em que o conteúdo do arquivo não é realmente necessário. Por exemplo, o conteúdo do arquivo é irrelevante ao avaliar globs do sistema de arquivos (como srcs=glob(["*/*.java"])).
  • DirectoryListingStateValue. O resultado de readdir(). Assim como FileStateValue, esse é o nó de nível mais baixo e não tem dependências.
  • DirectoryListingValue. Usado por qualquer coisa que se preocupe com as entradas de um diretório. Depende do DirectoryListingStateValue correspondente e do FileValue associado do diretório.
  • PackageValue. Representa a versão analisada de um arquivo BUILD. Depende do FileValue do arquivo BUILD associado e também de forma transitiva de qualquer DirectoryListingValue usado para resolver os globs no pacote (a estrutura de dados que representa o conteúdo de um arquivo BUILD internamente).
  • ConfiguredTargetValue. Representa um destino configurado, que é uma tupla do conjunto de ações geradas durante a análise de um destino e das informações fornecidas aos destinos configurados dependentes. Depende do PackageValue em que o destino correspondente está, do ConfiguredTargetValues de dependências diretas e de um nó especial que representa a configuração de build.
  • ArtifactValue. Representa um arquivo no build, seja uma origem ou um artefato de saída. Os artefatos são quase equivalentes a arquivos e são usados para se referir a arquivos durante a execução real das etapas de build. Os arquivos de origem dependem do FileValue do nó associado, e os artefatos de saída dependem do ActionExecutionValue de qualquer ação que gere o artefato.
  • ActionExecutionValue. Representa a execução de uma ação. Depende do ArtifactValues dos arquivos de entrada. A ação executada está contida na SkyKey, o que é contrário ao conceito de que elas devem ser pequenas. Observe que ActionExecutionValue e ArtifactValue não são usados se a fase de execução não for executada.

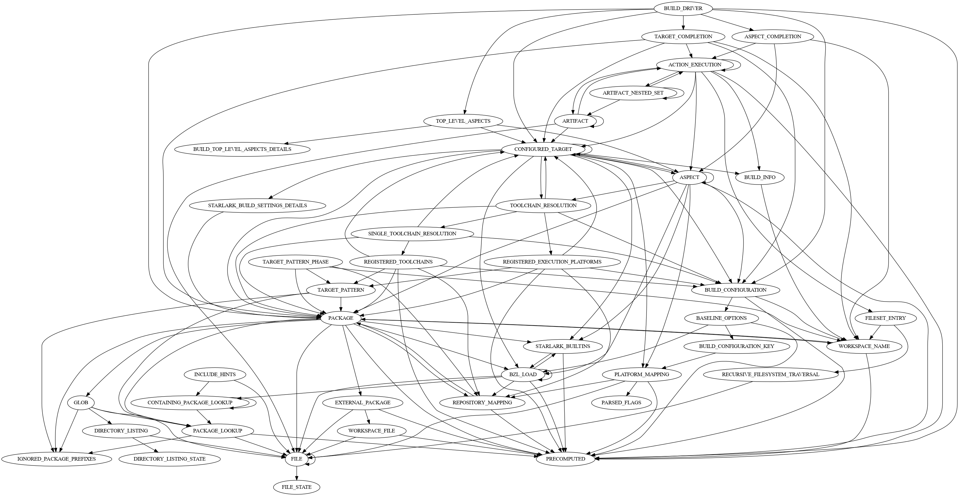
Como um auxílio visual, este diagrama mostra as relações entre as implementações de SkyFunction após um build do próprio Bazel:

Um gráfico de relações de implementação de SkyFunction