รูปแบบการประเมินแบบขนานและการทำงานแบบเพิ่มของ Bazel
โมเดลข้อมูล
โมเดลข้อมูลประกอบด้วยรายการต่อไปนี้
SkyValueหรือที่เรียกว่าโหนดSkyValuesเป็นออบเจ็กต์ที่เปลี่ยนแปลงไม่ได้ซึ่ง มีข้อมูลทั้งหมดที่สร้างขึ้นในระหว่างการสร้างและอินพุตของ การสร้าง ตัวอย่างเช่น ไฟล์อินพุต ไฟล์เอาต์พุต เป้าหมาย และเป้าหมายที่กำหนดค่าแล้วSkyKeyชื่อย่อที่เปลี่ยนแปลงไม่ได้เพื่อใช้อ้างอิงSkyValueเช่นFILECONTENTS:/tmp/fooหรือPACKAGE://fooSkyFunction. สร้างโหนดตามคีย์และโหนดที่ขึ้นต่อกัน- กราฟโหนด โครงสร้างข้อมูลที่มีความสัมพันธ์แบบมีลำดับชั้นระหว่างโหนด
Skyframeชื่อรหัสสำหรับเฟรมเวิร์กการประเมินแบบเพิ่มที่ Bazel ใช้
การประเมิน
การสร้างจะเกิดขึ้นจากการประเมินโหนดที่แสดงคำขอสร้าง
ก่อนอื่น Bazel จะค้นหา SkyFunction ที่สอดคล้องกับคีย์ของระดับบนสุด
SkyKey จากนั้นฟังก์ชันจะขอให้ประเมินโหนดที่ต้องใช้เพื่อประเมินโหนดระดับบนสุด ซึ่งจะส่งผลให้เกิดการเรียก SkyFunction อื่นๆ จนกว่าจะถึงโหนดใบ โดยปกติแล้ว Leaf Node จะเป็นโหนดที่แสดง
ไฟล์อินพุตในระบบไฟล์ สุดท้าย Bazel จะมีค่าของ SkyValue ระดับบนสุด ผลข้างเคียงบางอย่าง (เช่น ไฟล์เอาต์พุตในระบบไฟล์) และกราฟแบบมีทิศทางแบบไม่มีวงจรของการขึ้นต่อกันระหว่างโหนดที่เกี่ยวข้องในการสร้าง
SkyFunctionสามารถขอ SkyKeys ได้หลายครั้งหากไม่สามารถระบุล่วงหน้าถึงโหนดทั้งหมดที่จำเป็นต่อการทำงาน ตัวอย่างง่ายๆ คือการประเมิน
โหนดไฟล์อินพุตที่กลายเป็น Symlink ฟังก์ชันจะพยายามอ่าน
ไฟล์ ตระหนักว่าไฟล์นั้นเป็น Symlink จึงดึงโหนดระบบไฟล์
ที่แสดงถึงเป้าหมายของ Symlink แต่ตัวฟังก์ชันเองก็อาจเป็น Symlink ด้วย ในกรณีนี้ฟังก์ชันเดิมจะต้องดึงข้อมูลเป้าหมายด้วย
ฟังก์ชันจะแสดงในโค้ดโดยอินเทอร์เฟซ SkyFunction และ
บริการที่อินเทอร์เฟซชื่อ SkyFunction.Environment จัดให้ ฟังก์ชันทำสิ่งต่อไปนี้ได้
- ขอให้ประเมินโหนดอื่นโดยการเรียกใช้
env.getValueหากมีโหนด ระบบจะแสดงค่าของโหนดนั้น ไม่เช่นนั้นจะแสดงnullและคาดว่าฟังก์ชันจะแสดงnullในกรณีหลัง ระบบจะประเมินโหนดที่ขึ้นต่อกัน แล้วเรียกใช้ตัวสร้างโหนดเดิมอีกครั้ง แต่ครั้งนี้การเรียกenv.getValueเดียวกันจะแสดงผลค่าที่ไม่ใช่null - ขอให้ประเมินโหนดอื่นๆ หลายรายการโดยการเรียกใช้
env.getValues()ซึ่งจะทำงานเหมือนกันทุกประการ ยกเว้นแต่ว่าโหนดที่ขึ้นต่อกันจะ ได้รับการประเมินแบบคู่ขนาน - ทำการคำนวณระหว่างการเรียกใช้
- มีผลข้างเคียง เช่น การเขียนไฟล์ลงในระบบไฟล์ ต้องระมัดระวังไม่ให้ฟังก์ชันที่แตกต่างกัน 2 ฟังก์ชันรบกวนการทำงานของกันและกัน โดยทั่วไป ผลข้างเคียงของการเขียน (ที่ข้อมูลไหลออกจาก Bazel) ใช้ได้ แต่ผลข้างเคียงของการอ่าน (ที่ข้อมูลไหลเข้าสู่ Bazel โดยไม่มี การขึ้นทะเบียนการอ้างอิง) ใช้ไม่ได้ เนื่องจากเป็นการอ้างอิงที่ไม่ได้ลงทะเบียน และอาจทำให้เกิดการสร้างแบบเพิ่มทีละรายการที่ไม่ถูกต้อง
การติดตั้งใช้งาน SkyFunction ที่ดีจะหลีกเลี่ยงการเข้าถึงข้อมูลด้วยวิธีอื่น
นอกเหนือจากการขอทรัพยากร Dependency (เช่น การอ่านระบบไฟล์โดยตรง)
เนื่องจากจะทำให้ Bazel ไม่ได้ลงทะเบียนทรัพยากร Dependency ของข้อมูลในไฟล์
ที่อ่าน จึงทำให้การสร้างแบบเพิ่มไม่ถูกต้อง
เมื่อฟังก์ชันมีข้อมูลเพียงพอที่จะทำงานแล้ว ฟังก์ชันควรแสดงค่าที่ไม่ใช่ null
เพื่อระบุว่าเสร็จสมบูรณ์แล้ว
กลยุทธ์การประเมินนี้มีประโยชน์หลายประการ ดังนี้
- การเป็นระบบปิด หากฟังก์ชันขอข้อมูลอินพุตโดยอาศัยโหนดอื่นๆ เท่านั้น Bazel จะรับประกันได้ว่าหากสถานะอินพุตเหมือนกัน ระบบจะแสดงผลข้อมูลเดียวกัน หากฟังก์ชันท้องฟ้าทั้งหมดเป็นแบบดีเทอร์มินิสติก แสดงว่าบิลด์ทั้งหมดจะเป็นแบบดีเทอร์มินิสติกด้วย
- วัดการเพิ่มขึ้นที่ถูกต้องและสมบูรณ์ หากบันทึกข้อมูลอินพุตทั้งหมดของฟังก์ชันทั้งหมด Bazel จะล้างข้อมูลเฉพาะชุดโหนดที่ต้องล้างข้อมูลได้เมื่อข้อมูลอินพุตเปลี่ยนแปลง
- การประมวลผลแบบคู่ขนาน เนื่องจากฟังก์ชันจะโต้ตอบกันได้โดยการขอทรัพยากร Dependency เท่านั้น ฟังก์ชันที่ไม่ได้ขึ้นต่อกันจึงสามารถเรียกใช้แบบขนานได้ และ Bazel รับประกันได้ว่าผลลัพธ์จะเหมือนกับการเรียกใช้แบบตามลําดับ
ส่วนเพิ่ม
เนื่องจากฟังก์ชันจะเข้าถึงข้อมูลอินพุตได้โดยขึ้นอยู่กับโหนดอื่นๆ เท่านั้น Bazel จึงสร้างกราฟโฟลว์ข้อมูลที่สมบูรณ์จากไฟล์อินพุตไปยังไฟล์เอาต์พุต และใช้ข้อมูลนี้เพื่อสร้างโหนดที่จำเป็นต้องสร้างใหม่เท่านั้น ซึ่งก็คือการปิดทรานซิทีฟแบบย้อนกลับของชุดไฟล์อินพุตที่มีการเปลี่ยนแปลง
โดยเฉพาะอย่างยิ่ง กลยุทธ์การเพิ่มขึ้นที่เป็นไปได้มี 2 แบบ ได้แก่ กลยุทธ์จากล่างขึ้นบน และกลยุทธ์จากบนลงล่าง ซึ่งจะขึ้นอยู่กับลักษณะของกราฟทรัพยากร Dependency
ในระหว่างการลบล้างจากล่างขึ้นบน หลังจากสร้างกราฟและทราบชุดอินพุตที่เปลี่ยนแปลงแล้ว ระบบจะลบล้างโหนดทั้งหมดที่ขึ้นอยู่กับไฟล์ที่เปลี่ยนแปลงโดยอ้อม ซึ่งเป็นวิธีที่ดีที่สุดหากจะสร้างโหนดระดับบนสุดเดียวกันอีกครั้ง โปรดทราบว่าการลบล้างจากล่างขึ้นบนต้องใช้
stat()กับไฟล์อินพุตทั้งหมด ของการสร้างก่อนหน้าเพื่อพิจารณาว่ามีการเปลี่ยนแปลงหรือไม่ ซึ่งสามารถปรับปรุงได้โดยใช้inotifyหรือกลไกที่คล้ายกันเพื่อเรียนรู้เกี่ยวกับ ไฟล์ที่มีการเปลี่ยนแปลงในระหว่างการล้างข้อมูลจากบนลงล่าง ระบบจะตรวจสอบการปิดทรานซิทีฟของโหนดระดับบนสุด และจะเก็บเฉพาะโหนดที่มีการปิดทรานซิทีฟที่สะอาดไว้ วิธีนี้ดีกว่าหากกราฟโหนดมีขนาดใหญ่ แต่การสร้างครั้งถัดไปต้องการเพียง ส่วนย่อยๆ ของกราฟนั้น การลบล้างจากล่างขึ้นบนจะลบล้างกราฟที่ใหญ่กว่า ของการสร้างครั้งแรก ซึ่งต่างจากการลบล้างจากบนลงล่างที่เพียงแค่เดินผ่านกราฟขนาดเล็ก ของการสร้างครั้งที่ 2
Bazel จะทำการล้างข้อมูลจากล่างขึ้นบนเท่านั้น
Bazel ใช้การตัดแต่งการเปลี่ยนแปลงเพื่อให้ได้การเพิ่มขึ้นเพิ่มเติม กล่าวคือ หากโหนดไม่ถูกต้อง แต่เมื่อสร้างใหม่ พบว่าค่าใหม่ของโหนดนั้นเหมือนกับค่าเก่า โหนดที่ถูกทำให้ไม่ถูกต้องเนื่องจากการเปลี่ยนแปลงในโหนดนี้จะ "ฟื้นคืนชีพ"
ซึ่งจะมีประโยชน์ เช่น หากมีการเปลี่ยนแปลงความคิดเห็นในไฟล์ C++ ไฟล์ .o ที่สร้างจากไฟล์นั้นจะเหมือนกัน จึงไม่จำเป็นต้องเรียกใช้ Linker อีกครั้ง
การลิงก์ / การรวบรวมที่เพิ่มขึ้น
ข้อจำกัดหลักของโมเดลนี้คือการลบล้างโหนดเป็นแบบ ทั้งหมดหรือไม่มีเลย เมื่อมีการเปลี่ยนแปลงการอ้างอิง ระบบจะสร้างโหนดที่ขึ้นต่อกันใหม่ตั้งแต่ต้นเสมอ แม้ว่าจะมีอัลกอริทึมที่ดีกว่าซึ่งจะเปลี่ยนค่าเก่าของโหนดตามการเปลี่ยนแปลงก็ตาม ตัวอย่างบางส่วนที่การดำเนินการนี้จะมีประโยชน์
- การลิงก์แบบเพิ่มทีละรายการ
- เมื่อไฟล์คลาสเดียวมีการเปลี่ยนแปลงในไฟล์ JAR คุณจะแก้ไขไฟล์ JAR ในตำแหน่งเดิมได้แทนที่จะสร้างใหม่ตั้งแต่ต้น
เหตุผลที่ Bazel ไม่รองรับสิ่งเหล่านี้อย่างเป็นหลักการ มี 2 ประการ
- ประสิทธิภาพเพิ่มขึ้นเพียงเล็กน้อย
- การตรวจสอบว่าผลลัพธ์ของการเปลี่ยนแปลงเหมือนกับการสร้างใหม่ที่สะอาดหรือไม่นั้นเป็นเรื่องยาก และ Google ให้ความสำคัญกับการสร้างที่ทำซ้ำได้แบบบิตต่อบิต
จนถึงตอนนี้ คุณสามารถบรรลุประสิทธิภาพที่ดีพอได้โดยการแยกขั้นตอนการสร้างที่มีค่าใช้จ่ายสูงและทำการประเมินบางส่วนด้วยวิธีดังกล่าว ตัวอย่างเช่น ในแอป Android คุณสามารถแยกคลาสทั้งหมดออกเป็นหลายกลุ่มและ dex แต่ละกลุ่มแยกกันได้ ด้วยวิธีนี้ หากชั้นเรียนในกลุ่มไม่มีการเปลี่ยนแปลง คุณก็ไม่ต้องทำการแปลง DEX ใหม่
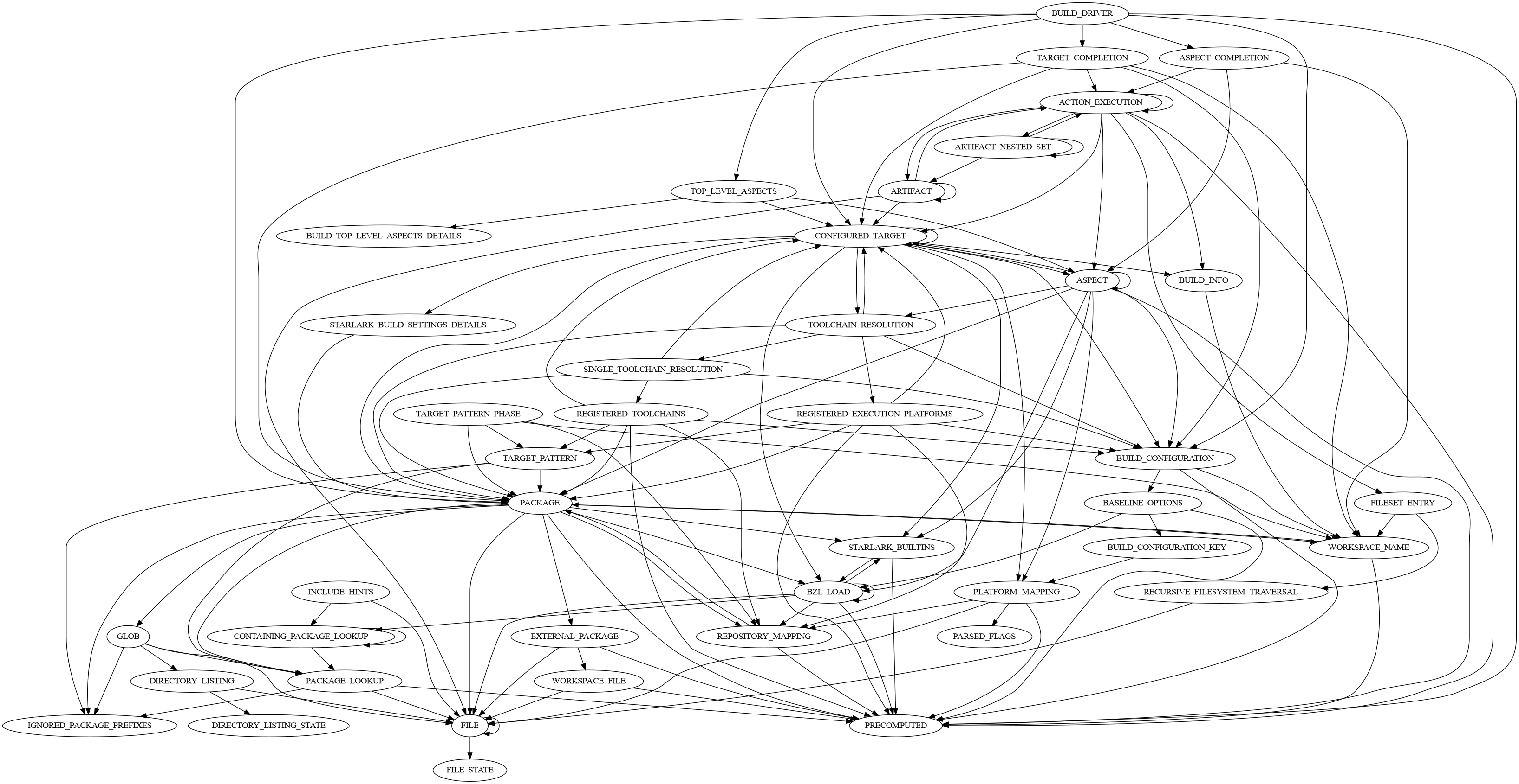
การแมปกับแนวคิดของ Bazel
ต่อไปนี้เป็นข้อมูลสรุประดับสูงของการใช้งานคีย์ SkyFunction และ SkyValue
ที่ Bazel ใช้เพื่อทำการบิลด์
- FileStateValue ผลลัพธ์ของ
lstat()สำหรับไฟล์ที่มีอยู่ ฟังก์ชันจะคำนวณข้อมูลเพิ่มเติมเพื่อตรวจหาการเปลี่ยนแปลงในไฟล์ด้วย ซึ่งเป็นโหนดระดับต่ำสุดในกราฟ Skyframe และไม่มี การอ้างอิง - FileValue ใช้โดยทุกอย่างที่สนใจเนื้อหาจริงหรือเส้นทางที่แก้ไขแล้วของไฟล์
ขึ้นอยู่กับ
FileStateValueที่เกี่ยวข้องและ ซิมลิงก์ที่ต้องแก้ไข (เช่นFileValueสำหรับa/bต้องมีเส้นทางที่แก้ไขแล้วของaและเส้นทางที่แก้ไขแล้วของa/b) ความแตกต่างระหว่างFileValueกับFileStateValueเป็นสิ่งสำคัญเนื่องจาก สามารถใช้FileStateValueในกรณีที่ไม่จำเป็นต้องใช้เนื้อหาของไฟล์ จริงๆ ตัวอย่างเช่น เนื้อหาของไฟล์ไม่เกี่ยวข้องเมื่อประเมิน Glob ของระบบไฟล์ (เช่นsrcs=glob(["*/*.java"])) - DirectoryListingStateValue ผลลัพธ์ของ
readdir()เช่นFileStateValueนี่คือโหนดระดับล่างสุดและไม่มีการขึ้นต่อกัน - DirectoryListingValue ใช้โดยทุกอย่างที่สนใจรายการของไดเรกทอรี ขึ้นอยู่กับ
DirectoryListingStateValueที่เกี่ยวข้อง รวมถึงFileValueที่เชื่อมโยงของไดเรกทอรี - PackageValue แสดงเวอร์ชันที่แยกวิเคราะห์แล้วของไฟล์ BUILD ขึ้นอยู่กับ
FileValueของไฟล์BUILDที่เชื่อมโยง และยังขึ้นอยู่กับDirectoryListingValueที่ใช้เพื่อแก้ไข Glob ในแพ็กเกจด้วย (โครงสร้างข้อมูลที่แสดงเนื้อหาของไฟล์BUILDภายใน) - ConfiguredTargetValue แสดงถึงเป้าหมายที่กำหนดค่า ซึ่งเป็น Tuple
ของชุดการดำเนินการที่สร้างขึ้นระหว่างการวิเคราะห์เป้าหมายและ
ข้อมูลที่ให้ไว้กับเป้าหมายที่กำหนดค่าไว้ซึ่งขึ้นอยู่กับเป้าหมายนั้น ขึ้นอยู่กับ
PackageValueเป้าหมายที่เกี่ยวข้องอยู่ConfiguredTargetValuesของการอ้างอิงโดยตรง และโหนดพิเศษที่แสดงถึงการกำหนดค่า บิลด์ - ArtifactValue แสดงไฟล์ในบิลด์ ไม่ว่าจะเป็นแหล่งที่มาหรือ
อาร์ติแฟกต์เอาต์พุต อาร์ติแฟกต์เกือบจะเทียบเท่ากับไฟล์ และใช้เพื่อ
อ้างอิงถึงไฟล์ในระหว่างการดำเนินการจริงของขั้นตอนการสร้าง ไฟล์ต้นฉบับ
ขึ้นอยู่กับ
FileValueของโหนดที่เชื่อมโยง และอาร์ติแฟกต์เอาต์พุต ขึ้นอยู่กับActionExecutionValueของการดำเนินการใดก็ตามที่สร้างอาร์ติแฟกต์ - ActionExecutionValue แสดงการดำเนินการ ขึ้นอยู่กับ
ArtifactValuesของไฟล์อินพุต การดำเนินการที่ดำเนินการจะอยู่ใน SkyKey ซึ่งขัดแย้งกับแนวคิดที่ว่า SkyKey ควรมีขนาดเล็ก โปรดทราบว่าActionExecutionValueและArtifactValueจะไม่ได้ใช้หาก ระยะการดำเนินการไม่ทำงาน
แผนภาพนี้แสดงความสัมพันธ์ระหว่างการติดตั้งใช้งาน SkyFunction หลังจากบิลด์ Bazel เองเพื่อเป็นเครื่องมือช่วยในการมองเห็น
